WARNING:
JavaScript is turned OFF. None of the links on this concept map will
work until it is reactivated.
If you need help turning JavaScript On, click here.
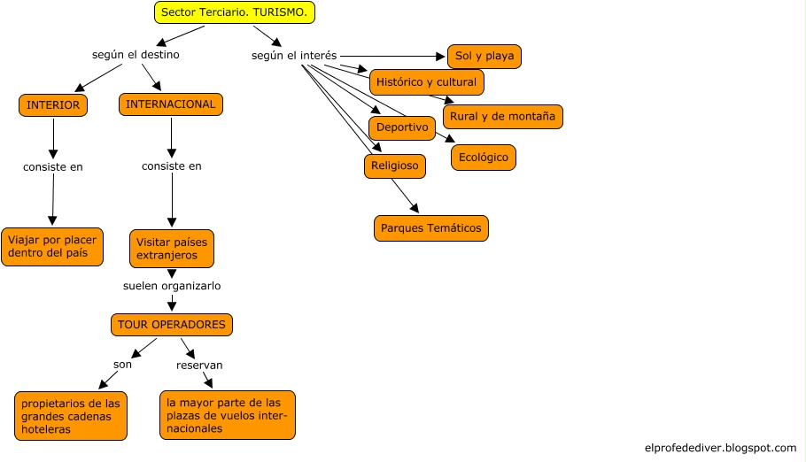
Este Cmap, tiene información relacionada con: turismo, Sector Terciario. TURISMO. según el interés Deportivo, INTERNACIONAL consiste en Visitar países extranjeros, Sector Terciario. TURISMO. según el interés Religioso, Sector Terciario. TURISMO. según el interés Ecológico, Sector Terciario. TURISMO. según el interés Sol y playa, Sector Terciario. TURISMO. según el destino INTERNACIONAL, Sector Terciario. TURISMO. según el destino INTERIOR, Visitar países extranjeros suelen organizarlo TOUR OPERADORES, Sector Terciario. TURISMO. según el interés Parques Temáticos, Sector Terciario. TURISMO. según el interés Histórico y cultural, INTERIOR consiste en Viajar por placer dentro del país, Sector Terciario. TURISMO. según el interés Rural y de montaña, TOUR OPERADORES reservan la mayor parte de las plazas de vuelos inter- nacionales, TOUR OPERADORES son propietarios de las grandes cadenas hoteleras