WARNING:
JavaScript is turned OFF. None of the links on this concept map will
work until it is reactivated.
If you need help turning JavaScript On, click here.
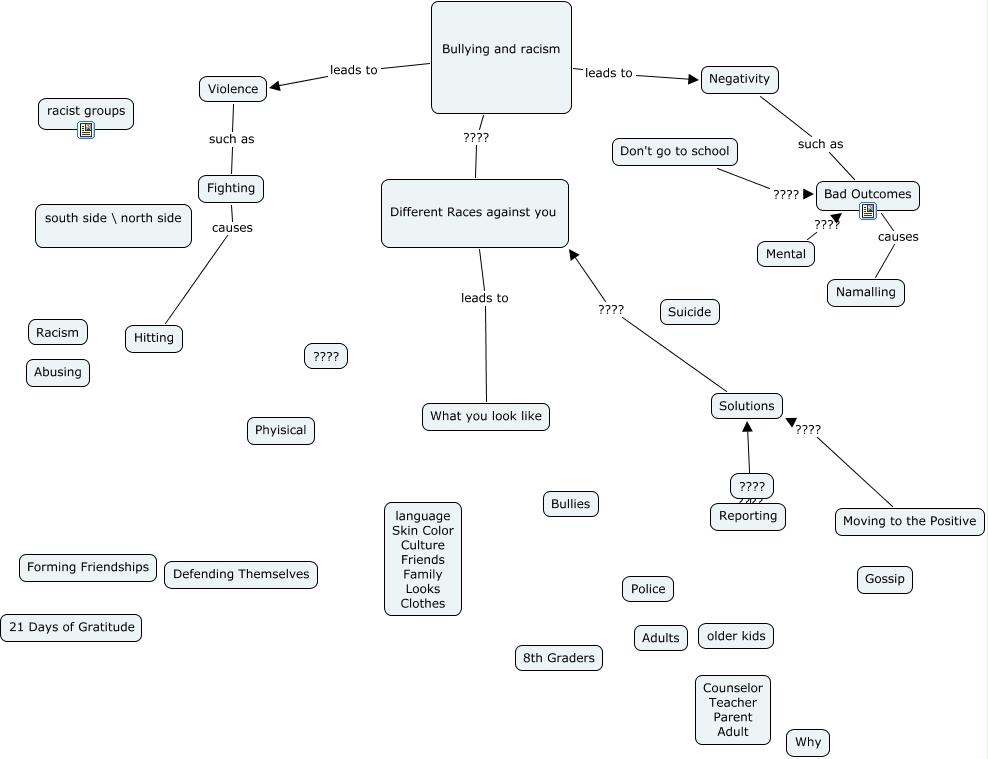
This Concept Map, created with IHMC CmapTools, has information related to: Bullying-3rd Bell, Bullying and racism leads to Violence, Different Races against you leads to What you look like, Fighting causes Hitting, Reporting ???? ????, Moving to the Positive ???? Solutions, Violence such as Fighting, Solutions ???? Different Races against you, Reporting ???? Solutions, Negativity such as Bad Outcomes, Bullying and racism ???? Different Races against you, Bad Outcomes causes Namalling, Don't go to school ???? Bad Outcomes, Mental ???? Bad Outcomes, Bullying and racism leads to Negativity