WARNING:
JavaScript is turned OFF. None of the links on this concept map will
work until it is reactivated.
If you need help turning JavaScript On, click here.
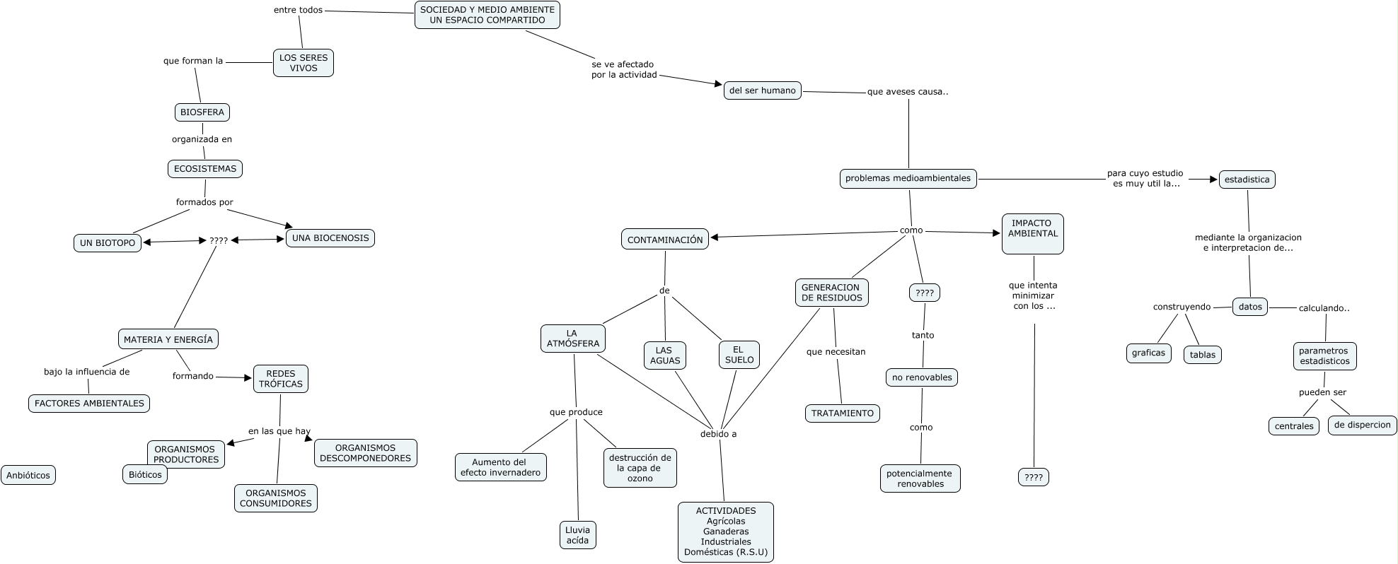
Este Cmap, tiene información relacionada con: ecosistema, CONTAMINACIÓN de EL SUELO, ???? tanto no renovables, LA ATMÓSFERA debido a ACTIVIDADES Agrícolas Ganaderas Industriales Domésticas (R.S.U), LA ATMÓSFERA que produce destrucción de la capa de ozono, UN BIOTOPO ???? UNA BIOCENOSIS, datos construyendo graficas, REDES TRÓFICAS en las que hay ORGANISMOS DESCOMPONEDORES, EL SUELO debido a ACTIVIDADES Agrícolas Ganaderas Industriales Domésticas (R.S.U), datos calculando.. parametros estadisticos, GENERACION DE RESIDUOS que necesitan TRATAMIENTO, ECOSISTEMAS formados por UNA BIOCENOSIS, LA ATMÓSFERA que produce Aumento del efecto invernadero, MATERIA Y ENERGÍA formando REDES TRÓFICAS, BIOSFERA organizada en ECOSISTEMAS, LOS SERES VIVOS que forman la BIOSFERA, GENERACION DE RESIDUOS debido a ACTIVIDADES Agrícolas Ganaderas Industriales Domésticas (R.S.U), CONTAMINACIÓN de LAS AGUAS, problemas medioambientales para cuyo estudio es muy util la... estadistica, problemas medioambientales como ????, IMPACTO AMBIENTAL que intenta minimizar con los ... ????