WARNING:
JavaScript is turned OFF. None of the links on this concept map will
work until it is reactivated.
If you need help turning JavaScript On, click here.
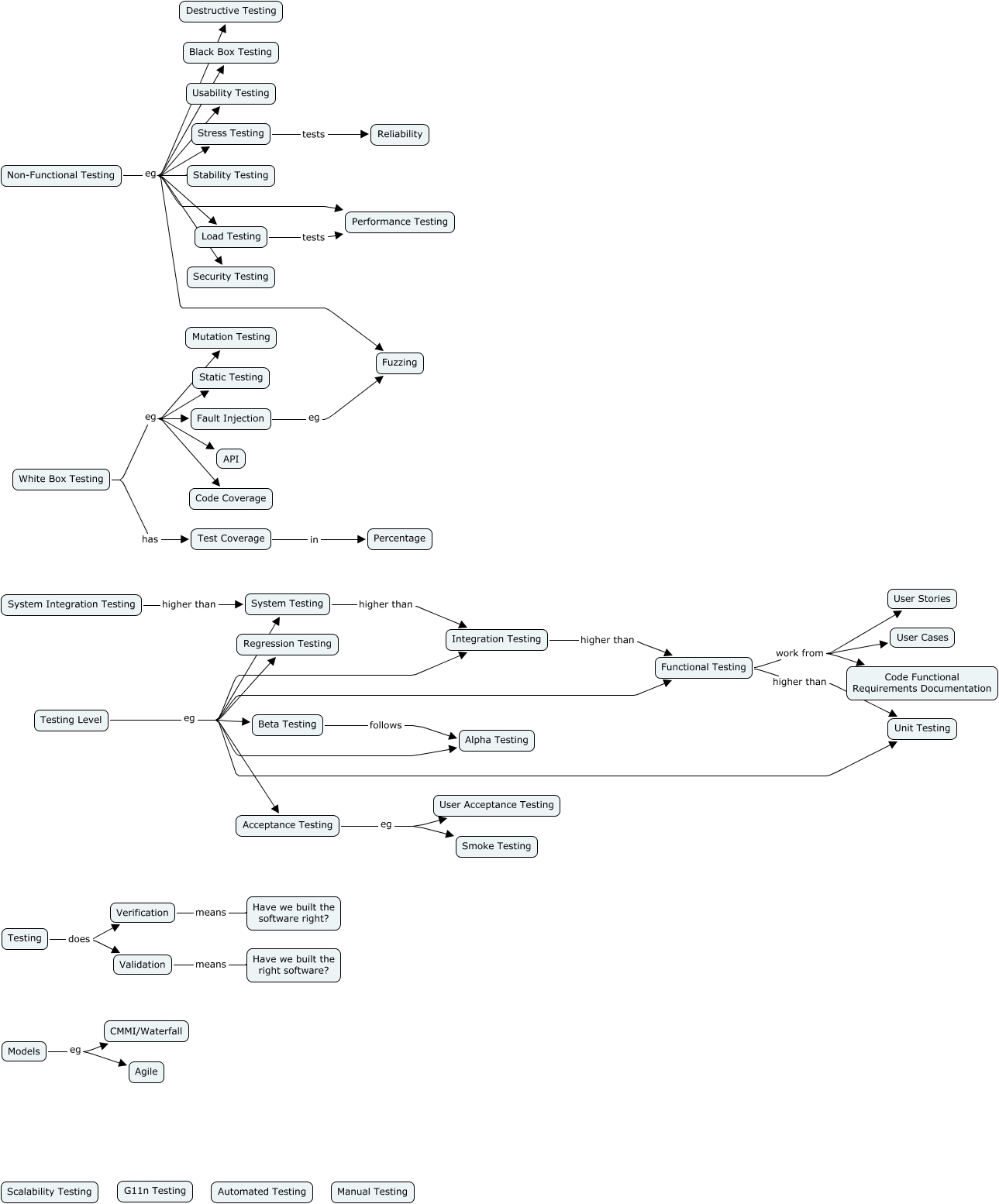
This Concept Map, created with IHMC CmapTools, has information related to: Testing, White Box Testing eg API, Fault Injection eg Fuzzing, Functional Testing work from User Cases, Testing Level eg Acceptance Testing, Non-Functional Testing eg Load Testing, Acceptance Testing eg User Acceptance Testing, White Box Testing has Test Coverage, Verification means Have we built the software right?, Testing Level eg System Testing, System Testing higher than Integration Testing, Validation means Have we built the right software?, Non-Functional Testing eg Fuzzing, Testing Level eg Regression Testing, Non-Functional Testing eg Performance Testing, Testing Level eg Functional Testing, Non-Functional Testing eg Stress Testing, Non-Functional Testing eg Destructive Testing, Testing Level eg Unit Testing, Non-Functional Testing eg Usability Testing, Non-Functional Testing eg Security Testing