WARNING:
JavaScript is turned OFF. None of the links on this concept map will
work until it is reactivated.
If you need help turning JavaScript On, click here.
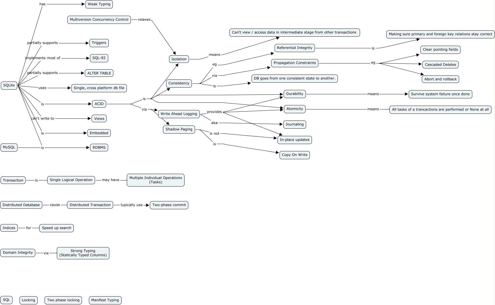
This Concept Map, created with IHMC CmapTools, has information related to: SQL, ACID via Shadow Paging, MySQL is RDBMS, Write Ahead Logging provides In-place updates, Propagation Constraints eg Clear pointing fields, Consistency eg Referential Integrity, Distributed Transaction typically use Two-phase commit, SQLite has Weak Typing, SQLite uses Single, cross platform db file, Shadow Paging is Copy On Write, SQLite partially supports Triggers, SQLite implements most of SQL-92, Isolation means Can't view / access data in intermediate stage from other transactions, Consistency is DB goes from one consistent state to another., Atomicity means All tasks of a trancactions are performed or None at all, Multiversion Concurrency Control relaxes Isolation, Transaction is Single Logical Operation, Single Logical Operation may have Multiple Individual Operations (Tasks), SQLite can't write to Views, ACID is Consistency, ACID is Durability