WARNING:
JavaScript is turned OFF. None of the links on this concept map will
work until it is reactivated.
If you need help turning JavaScript On, click here.
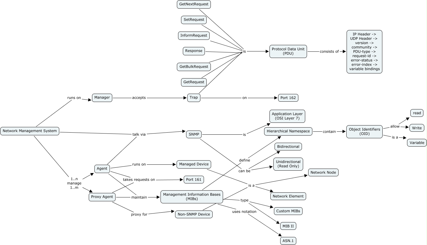
This Concept Map, created with IHMC CmapTools, has information related to: SNMP, Object Identifiers (OID) is a Variable, Network Management System talk via SNMP, SNMP can be Unidirectional (Read Only), Managed Device is a Network Element, GetBulkRequest is Protocol Data Unit (PDU), Proxy Agent maintain Management Information Bases (MIBs), SNMP can be Bidirectional, Manager accepts Trap, Management Information Bases (MIBs) type Custom MIBs, Network Management System 1..n manage 1..m Agent, GetNextRequest is Protocol Data Unit (PDU), Trap on Port 162, GetRequest is Protocol Data Unit (PDU), Protocol Data Unit (PDU) consists of IP Header -> UDP Header -> version -> community -> PDU-type -> request-id -> error-status -> error-index -> variable bindings, Proxy Agent proxy for Non-SNMP Device, Agent talk via SNMP, Proxy Agent takes requests on Port 161, Network Management System 1..n manage 1..m Proxy Agent, Object Identifiers (OID) allow read, Hierarchical Namespace contain Object Identifiers (OID)