WARNING:
JavaScript is turned OFF. None of the links on this concept map will
work until it is reactivated.
If you need help turning JavaScript On, click here.
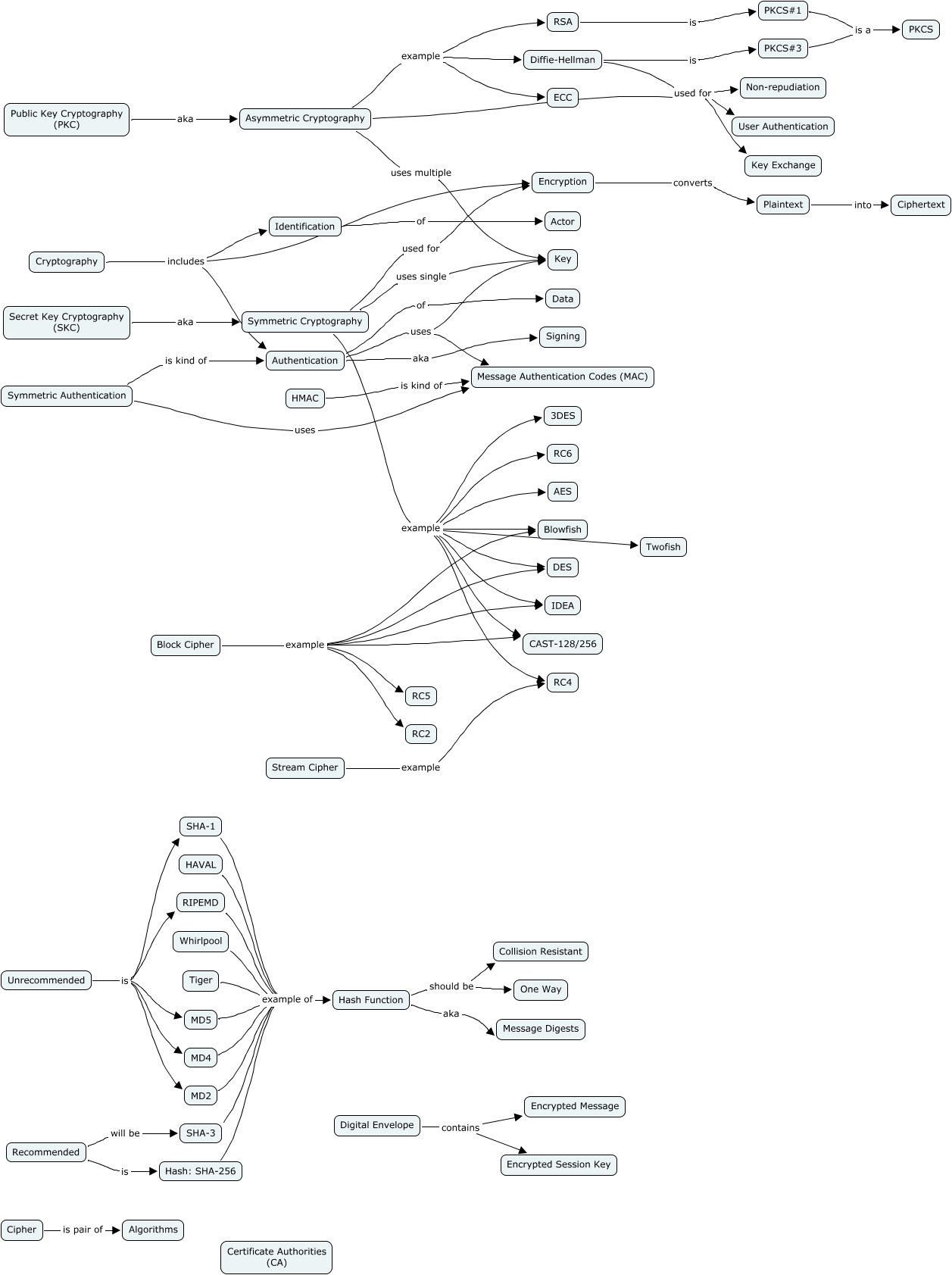
This Concept Map, created with IHMC CmapTools, has information related to: Cryptography, Symmetric Cryptography example Blowfish, Recommended is Hash: SHA-256, Encryption converts Plaintext, Symmetric Authentication is kind of Authentication, Diffie-Hellman is PKCS#3, Asymmetric Cryptography used for Non-repudiation, Diffie-Hellman used for Non-repudiation, Whirlpool example of Hash Function, Asymmetric Cryptography used for Key Exchange, Symmetric Cryptography example RC6, Block Cipher example RC2, MD4 example of Hash Function, Symmetric Cryptography example DES, Unrecommended is MD5, Unrecommended is MD4, Cipher is pair of Algorithms, Asymmetric Cryptography example Diffie-Hellman, RSA is PKCS#1, SHA-3 example of Hash Function, Authentication uses Key