WARNING:
JavaScript is turned OFF. None of the links on this concept map will
work until it is reactivated.
If you need help turning JavaScript On, click here.
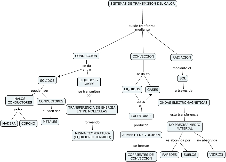
Este Cmap, tiene información relacionada con: sistema_de_transmision_de_calor_paula, NO PRECISA MEDIO MATERIAL no absorvida VIDRIOS, LIQUIDOS estos al CALENTARSE, SISTEMAS DE TRANSMISION DEL CALOR puede tranferirse mediante CONDUCCION, NO PRECISA MEDIO MATERIAL es abosvida por SUELOS, MALOS CONDUCTORES como CORCHO, TRANSFERENCIA DE ENERGIA ENTRE MOLECULAS formando MISMA TEMPERATURA (EQUILIBRIO TERMICO), CONVECCION se da en GASES, CONDUCCION se da entre SÓLIDOS, ONDAS ELECTROMAGNETICAS esta transferencia NO PRECISA MEDIO MATERIAL, CONVECCION se da en LIQUIDOS, CONDUCTORES pueden ser METALES, RADIACION mediante el SOL, SÓLIDOS pueden ser CONDUCTORES, LIQUIDOS Y GASES se transmiten por TRANSFERENCIA DE ENERGIA ENTRE MOLECULAS, SÓLIDOS pueden ser MALOS CONDUCTORES, SISTEMAS DE TRANSMISION DEL CALOR puede tranferirse mediante RADIACION, CALENTARSE producen AUMENTO DE VOLUMEN, LIQUIDOS estos al GASES, CONDUCCION se da entre LIQUIDOS Y GASES, AUMENTO DE VOLUMEN se forman CORRIENTES DE CONVECCION