WARNING:
JavaScript is turned OFF. None of the links on this concept map will
work until it is reactivated.
If you need help turning JavaScript On, click here.
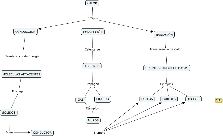
Este Cmap, tiene información relacionada con: Sistema_de_transmisión_de_calor_miguel, GAS Ejemplos MUROS, ASCIENDE Propagan LIQUIDO, CONDUCTOR Ejemplo TECHOS, MOLÉCULAS ADYACENTES Propagan SOLIDOS, SOLIDOS Buen CONDUCTOR, SIN INTERCAMBIO DE MASAS Ejemplos SUELOS, CALOR 3 Tipos RADIACIÓN, LIQUIDO Ejemplos MUROS, CONDUCCIÓN Tranferencia de Energía MOLÉCULAS ADYACENTES, CALOR 3 Tipos CONVECCIÓN, CONVECCIÓN Calentarse ASCIENDE, SIN INTERCAMBIO DE MASAS Ejemplos TECHOS, CONDUCTOR Ejemplo PAREDES, CALOR 3 Tipos RADIACIÓN, SIN INTERCAMBIO DE MASAS Ejemplos PAREDES, CALOR 3 Tipos CONVECCIÓN, RADIACIÓN Transferencia de Calor SIN INTERCAMBIO DE MASAS, CALOR 3 Tipos CONDUCCIÓN, ASCIENDE Propagan GAS, CONDUCTOR Ejemplo SUELOS