WARNING:
JavaScript is turned OFF. None of the links on this concept map will
work until it is reactivated.
If you need help turning JavaScript On, click here.
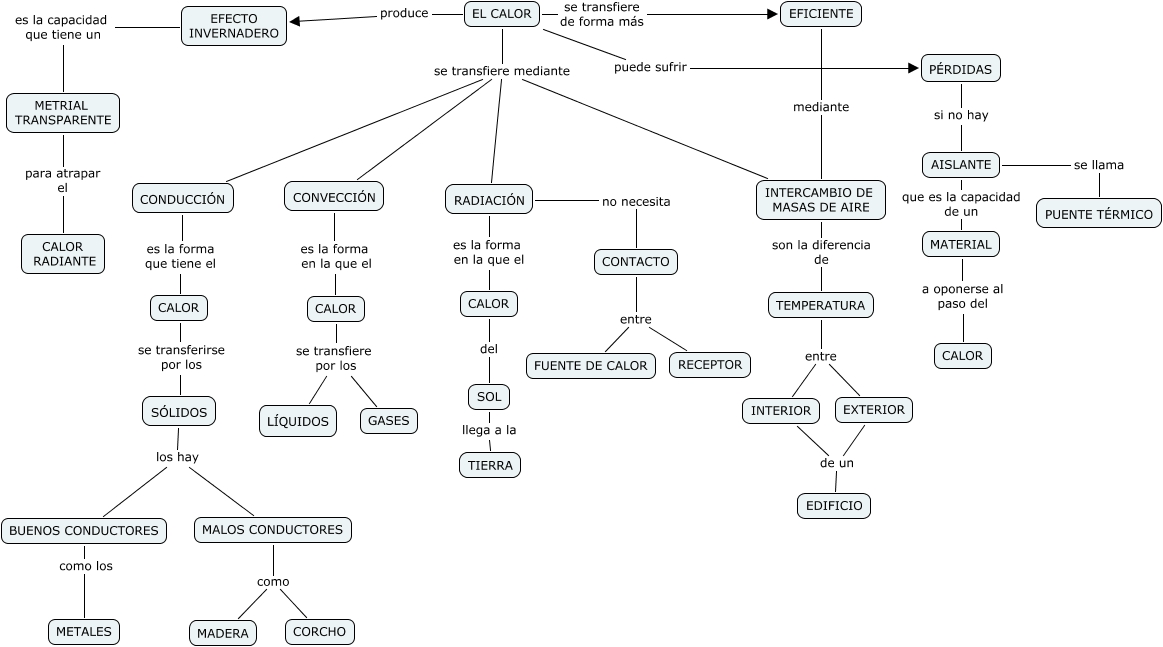
Este Cmap, tiene información relacionada con: calor_alejandro, RADIACIÓN no necesita CONTACTO, SÓLIDOS los hay MALOS CONDUCTORES, CONDUCCIÓN es la forma que tiene el CALOR, AISLANTE que es la capacidad de un MATERIAL, RADIACIÓN es la forma en la que el CALOR, EFECTO INVERNADERO es la capacidad que tiene un METRIAL TRANSPARENTE, CONVECCIÓN es la forma en la que el CALOR, EFICIENTE mediante INTERCAMBIO DE MASAS DE AIRE, MALOS CONDUCTORES como CORCHO, EL CALOR puede sufrir PÉRDIDAS, TEMPERATURA entre EXTERIOR, MALOS CONDUCTORES como MADERA, AISLANTE se llama PUENTE TÉRMICO, EL CALOR produce EFECTO INVERNADERO, EL CALOR se transfiere mediante RADIACIÓN, CONTACTO entre RECEPTOR, BUENOS CONDUCTORES como los METALES, EL CALOR se transfiere mediante INTERCAMBIO DE MASAS DE AIRE, CONTACTO entre FUENTE DE CALOR, CALOR se transfiere por los LÍQUIDOS