WARNING:
JavaScript is turned OFF. None of the links on this concept map will
work until it is reactivated.
If you need help turning JavaScript On, click here.
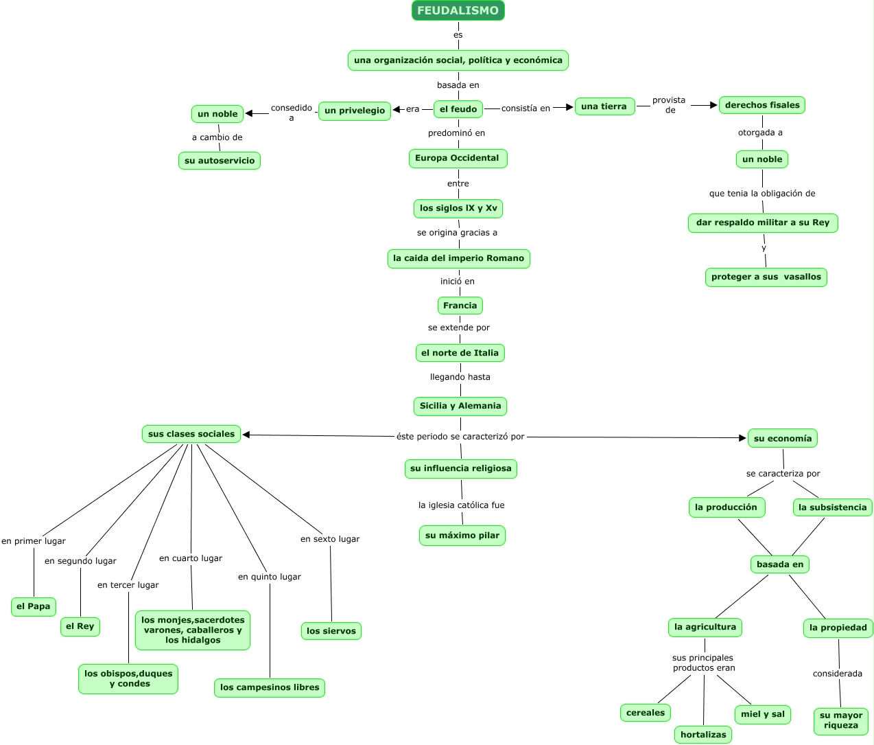
Este Cmap, tiene información relacionada con: GISSELLYPATIÑOMEDINA, su economía se caracteriza por la producción, los siglos lX y Xv se origina gracias a la caida del imperio Romano, Sicilia y Alemania éste periodo se caracterizó por su influencia religiosa, basada en ???? la propiedad, sus clases sociales en quinto lugar los campesinos libres, el feudo era un privelegio, sus clases sociales en cuarto lugar los monjes,sacerdotes varones, caballeros y los hidalgos, la caida del imperio Romano inició en Francia, un noble que tenia la obligación de dar respaldo militar a su Rey, su influencia religiosa la iglesia católica fue su máximo pilar, FEUDALISMO es una organización social, política y económica, basada en ???? la agricultura, el norte de Italia llegando hasta Sicilia y Alemania, la agricultura sus principales productos eran cereales, derechos fisales otorgada a un noble, el feudo consistía en una tierra, Sicilia y Alemania éste periodo se caracterizó por su economía, sus clases sociales en primer lugar el Papa, sus clases sociales en tercer lugar los obispos,duques y condes, la producción ???? basada en