WARNING:
JavaScript is turned OFF. None of the links on this concept map will
work until it is reactivated.
If you need help turning JavaScript On, click here.
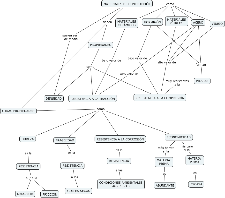
Este Cmap, tiene información relacionada con: propiedades_materiales_alejandro, VIDRIO alto valor de RESISTENCIA A LA COMPRESIÓN, PILARES muy resistentes a la RESISTENCIA A LA COMPRESIÓN, HORMIGÓN bajo valor de RESISTENCIA A LA COMPRESIÓN, HORMIGÓN forman PILARES, RESISTENCIA al / a la FRICCIÓN, MATERIALES DE CONTRUCCIÓN suelen ser de media DENSIDAD, OTRAS PROPIEDADES como ECONOMICIDAD, ACERO alto valor de RESISTENCIA A LA TRACCIÓN, OTRAS PROPIEDADES como FRAGILIDAD, MATERIALES DE CONTRUCCIÓN como VIDRIO, RESISTENCIA al / a la DESGASTE, OTRAS PROPIEDADES como RESISTENCIA A LA CORROSIÓN, MATERIALES DE CONTRUCCIÓN como HORMIGÓN, MATERIALES PÉTREOS alto valor de RESISTENCIA A LA COMPRESIÓN, MATERIALES DE CONTRUCCIÓN como MATERIALES CERÁMICOS, MATERIA PRIMA es ESCASA, MATERIALES DE CONTRUCCIÓN como MATERIALES PÉTREOS, MATERIALES DE CONTRUCCIÓN como ACERO, OTRAS PROPIEDADES como DUREZA, PROPIEDADES como RESISTENCIA A LA COMPRESIÓN