WARNING:
JavaScript is turned OFF. None of the links on this concept map will
work until it is reactivated.
If you need help turning JavaScript On, click here.
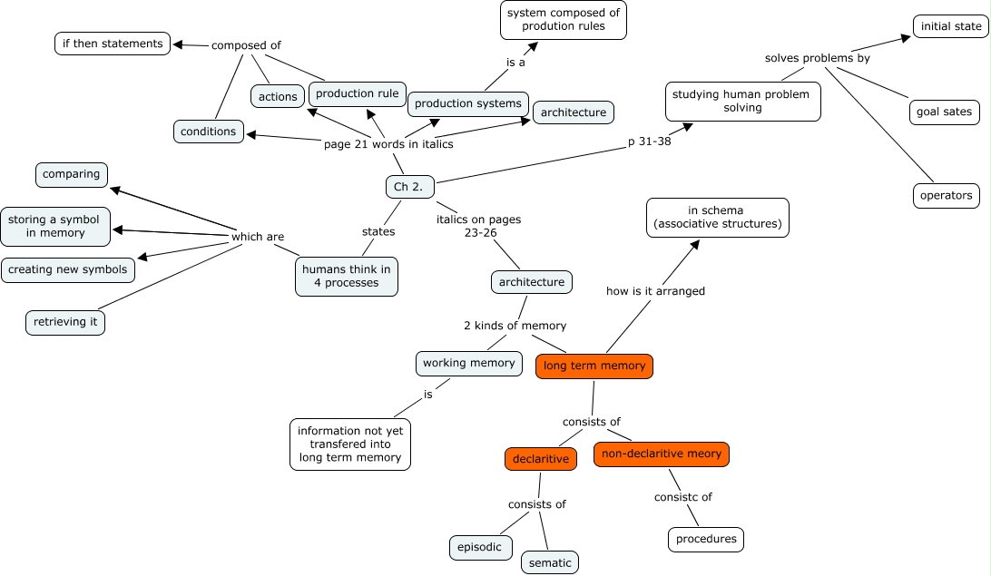
This Concept Map, created with IHMC CmapTools, has information related to: Chapter 2, Ch 2. italics on pages 23-26 architecture, Ch 2. page 21 words in italics actions, production rule composed of if then statements, studying human problem solving solves problems by operators, Ch 2. page 21 words in italics production systems, Ch 2. page 21 words in italics architecture, comparing which are humans think in 4 processes, Ch 2. page 21 words in italics production rule, non-declaritive meory consistc of procedures, declaritive consists of episodic, declaritive consists of sematic, comparing which are retrieving it, conditions composed of if then statements, comparing which are creating new symbols, architecture 2 kinds of memory long term memory, studying human problem solving solves problems by goal sates, studying human problem solving solves problems by initial state, architecture 2 kinds of memory working memory, actions composed of if then statements, Ch 2. p 31-38 studying human problem solving