WARNING:
JavaScript is turned OFF. None of the links on this concept map will
work until it is reactivated.
If you need help turning JavaScript On, click here.
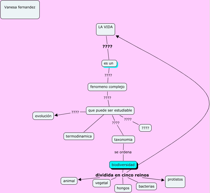
Este Cmap, tiene información relacionada con: fernandez_rodriguez_vanesa, que puede ser estudiable ???? evolución, biodiversidad dividida en cinco reinos animal, biodiversidad dividida en cinco reinos LA VIDA, es un ???? fenomeno complejo, termodinamica ???? que puede ser estudiable, biodiversidad dividida en cinco reinos bacterias, biodiversidad dividida en cinco reinos hongos, que puede ser estudiable ???? ????, biodiversidad dividida en cinco reinos vegetal, taxonomia se ordena biodiversidad, que puede ser estudiable ???? taxonomia, fenomeno complejo ???? que puede ser estudiable, biodiversidad dividida en cinco reinos protistos, LA VIDA ???? es un