WARNING:
JavaScript is turned OFF. None of the links on this concept map will
work until it is reactivated.
If you need help turning JavaScript On, click here.
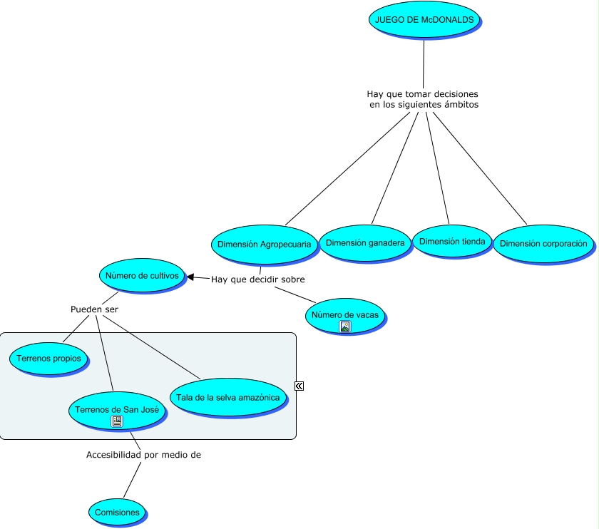
Este Cmap, tiene información relacionada con: Lógica de juego de McDonalds, Número de cultivos Pueden ser Tala de la selva amazónica, JUEGO DE McDONALDS Hay que tomar decisiones en los siguientes ámbitos Dimensión Agropecuaria, Dimensión Agropecuaria Hay que decidir sobre Número de cultivos, Número de cultivos Pueden ser Terrenos de San José, Número de cultivos Pueden ser Terrenos propios, Dimensión Agropecuaria Hay que decidir sobre Número de vacas, JUEGO DE McDONALDS Hay que tomar decisiones en los siguientes ámbitos Dimensión ganadera, Terrenos de San José Accesibilidad por medio de Comisiones, JUEGO DE McDONALDS Hay que tomar decisiones en los siguientes ámbitos Dimensión corporación, JUEGO DE McDONALDS Hay que tomar decisiones en los siguientes ámbitos Dimensión tienda