WARNING:
JavaScript is turned OFF. None of the links on this concept map will
work until it is reactivated.
If you need help turning JavaScript On, click here.
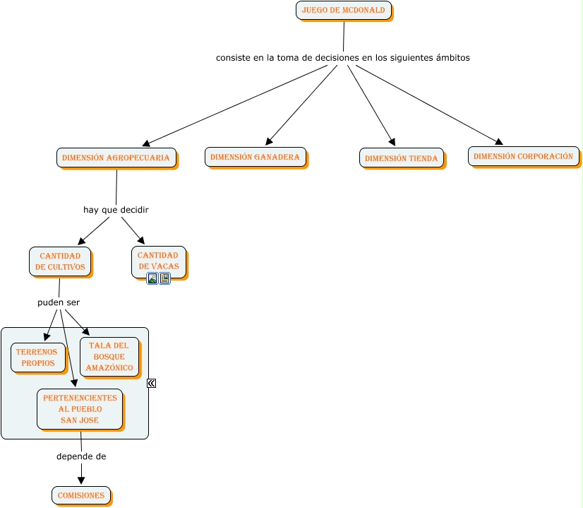
Este Cmap, tiene información relacionada con: Juego McDonald, Dimensión agropecuaria hay que decidir Cantidad de vacas, Juego de mcdonald consiste en la toma de decisiones en los siguientes ámbitos dimensión ganadera, cantidad de cultivos puden ser terrenos propios, Juego de mcdonald consiste en la toma de decisiones en los siguientes ámbitos dimensión corporación, Juego de mcdonald consiste en la toma de decisiones en los siguientes ámbitos Dimensión agropecuaria, Juego de mcdonald consiste en la toma de decisiones en los siguientes ámbitos dimensión tienda, Dimensión agropecuaria hay que decidir cantidad de cultivos, cantidad de cultivos puden ser pertenencientes al pueblo san jose, cantidad de cultivos puden ser tala del bosque amazónico, pertenencientes al pueblo san jose depende de comisiones