WARNING:
JavaScript is turned OFF. None of the links on this concept map will
work until it is reactivated.
If you need help turning JavaScript On, click here.
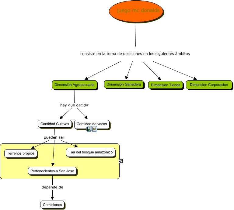
Este Cmap, tiene información relacionada con: Juego de Mc donald, Dimensión Agropecuaria hay que decidir Cantidad Cultivos, juego mc donalds consiste en la toma de decisiones en los siguientes ámbitos Dimensión Tienda, Dimensión Agropecuaria hay que decidir Cantidad de vacas, Pertenecientes a San Jose depende de Comisiones, Cantidad Cultivos pueden ser Pertenecientes a San Jose, Cantidad Cultivos pueden ser Taa del bosque amazónico, Cantidad Cultivos pueden ser Terrenos propios, juego mc donalds consiste en la toma de decisiones en los siguientes ámbitos Dimensión Agropecuaria, juego mc donalds consiste en la toma de decisiones en los siguientes ámbitos Dimensión Corporación, juego mc donalds consiste en la toma de decisiones en los siguientes ámbitos Dimensión Ganadera