WARNING:
JavaScript is turned OFF. None of the links on this concept map will
work until it is reactivated.
If you need help turning JavaScript On, click here.
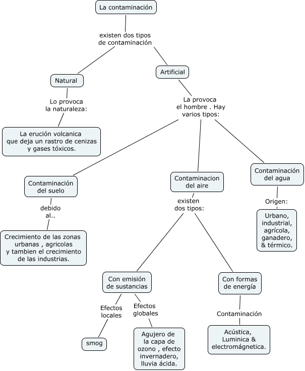
Este Cmap, tiene información relacionada con: La contaminación, Contaminacion del aire existen dos tipos: Con emisión de sustancias, Artificial existen dos tipos de contaminación Natural, Con emisión de sustancias Efectos locales smog, La contaminación existen dos tipos de contaminación Natural, Natural Lo provoca la naturaleza: La erución volcanica que deja un rastro de cenizas y gases tóxicos., Con formas de energía Contaminación Acústica, Luminica & electromágnetica., Artificial La provoca el hombre . Hay varios tipos: Contaminacion del aire, Con emisión de sustancias Efectos globales Agujero de la capa de ozono , efecto invernadero, lluvia ácida., Contaminacion del aire existen dos tipos: Con formas de energía, Contaminación del suelo debido al.. Crecimiento de las zonas urbanas , agricolas y tambien el crecimiento de las industrias., Artificial La provoca el hombre . Hay varios tipos: Contaminación del agua, Artificial La provoca el hombre . Hay varios tipos: Contaminación del suelo, Contaminación del agua Origen: Urbano, industrial, agrícola, ganadero, & térmico.