WARNING:
JavaScript is turned OFF. None of the links on this concept map will
work until it is reactivated.
If you need help turning JavaScript On, click here.
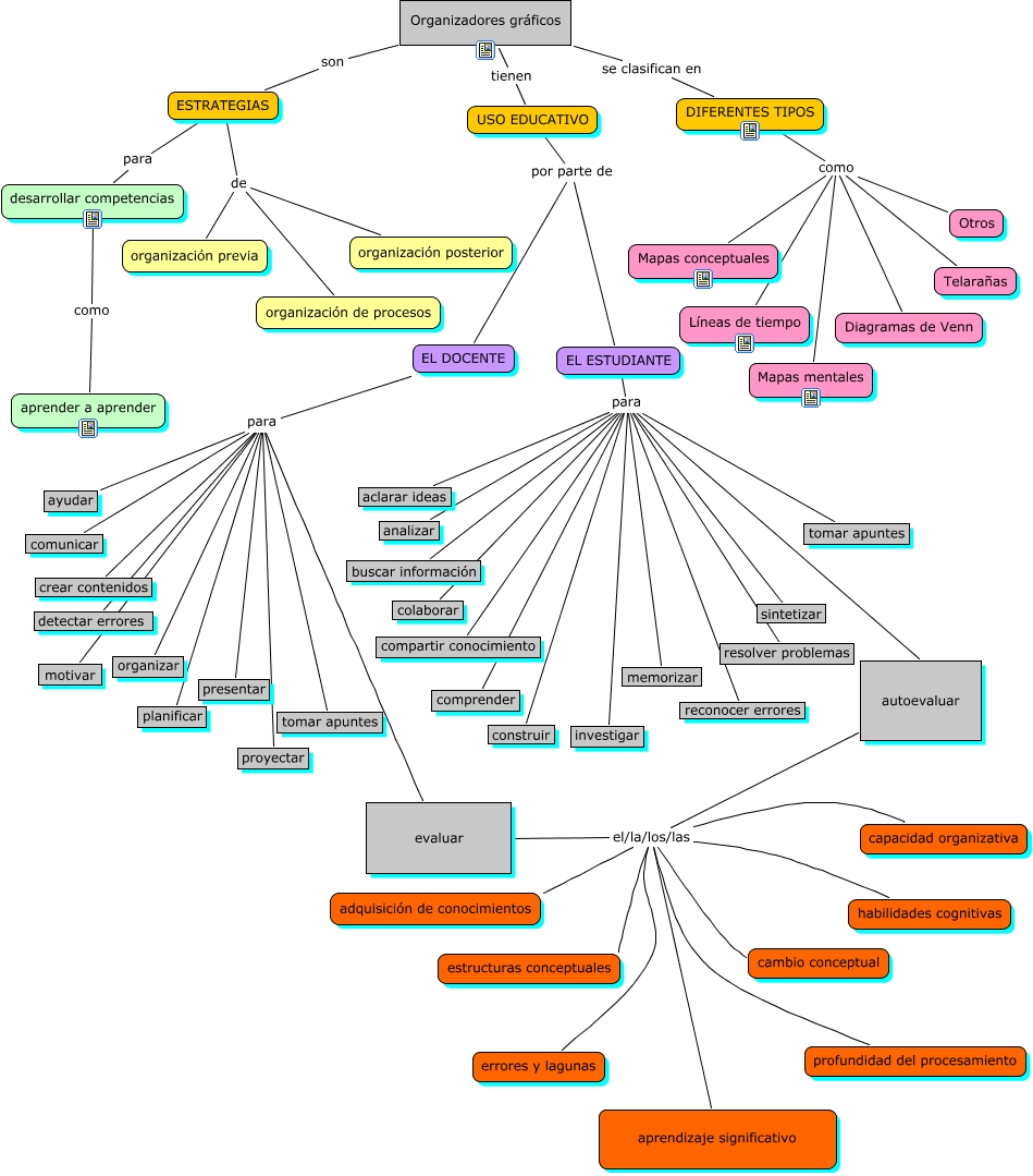
Este Cmap, tiene información relacionada con: Organizadores gráficos, EL DOCENTE para ayudar, autoevaluar el/la/los/las estructuras conceptuales, DIFERENTES TIPOS como Otros, DIFERENTES TIPOS como Diagramas de Venn, ESTRATEGIAS para desarrollar competencias, EL ESTUDIANTE para buscar información, Organizadores gráficos son ESTRATEGIAS, evaluar el/la/los/las estructuras conceptuales, evaluar el/la/los/las cambio conceptual, EL DOCENTE para organizar, EL DOCENTE para evaluar, EL DOCENTE para presentar, autoevaluar el/la/los/las cambio conceptual, autoevaluar el/la/los/las errores y lagunas, DIFERENTES TIPOS como Líneas de tiempo, Organizadores gráficos tienen USO EDUCATIVO, evaluar el/la/los/las habilidades cognitivas, EL DOCENTE para planificar, autoevaluar el/la/los/las adquisición de conocimientos, EL ESTUDIANTE para analizar