WARNING:
JavaScript is turned OFF. None of the links on this concept map will
work until it is reactivated.
If you need help turning JavaScript On, click here.
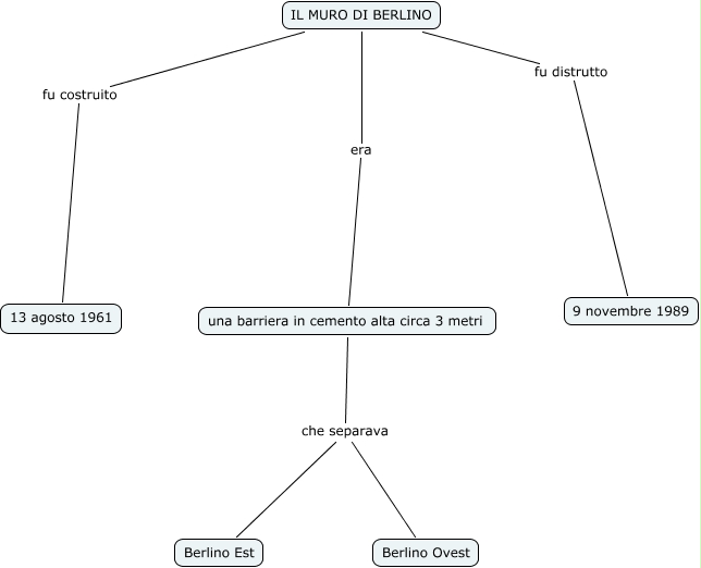
Questa Cmap, creata con IHMC CmapTools, contiene informazioni relative a: IL MURO DI BERLINO, IL MURO DI BERLINO fu costruito 13 agosto 1961, una barriera in cemento alta circa 3 metri che separava Berlino Ovest, IL MURO DI BERLINO era una barriera in cemento alta circa 3 metri, una barriera in cemento alta circa 3 metri che separava Berlino Est, IL MURO DI BERLINO fu distrutto 9 novembre 1989