WARNING:
JavaScript is turned OFF. None of the links on this concept map will
work until it is reactivated.
If you need help turning JavaScript On, click here.
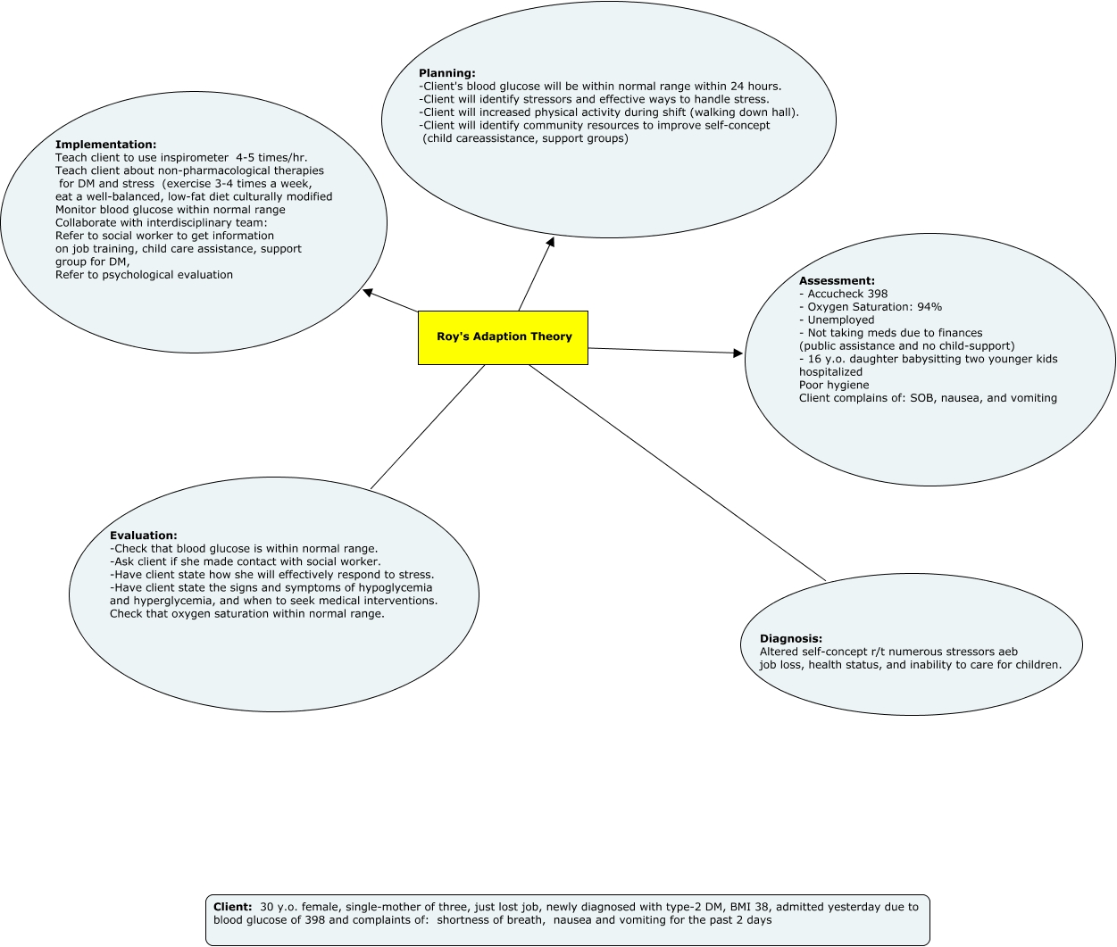
This Concept Map, created with IHMC CmapTools, has information related to: NUR 401 CMAP Extra Credit for Final Exam, Roy's Adaption Theory ???? Assessment: - Accucheck 398 - Oxygen Saturation: 94% - Unemployed - Not taking meds due to finances (public assistance and no child-support) - 16 y.o. daughter babysitting two younger kids hospitalized Poor hygiene Client complains of: SOB, nausea, and vomiting, Roy's Adaption Theory ???? Planning: -Client's blood glucose will be within normal range within 24 hours. -Client will identify stressors and effective ways to handle stress. -Client will increased physical activity during shift (walking down hall). -Client will identify community resources to improve self-concept (child careassistance, support groups), Roy's Adaption Theory ???? Implementation: Teach client to use inspirometer 4-5 times/hr. Teach client about non-pharmacological therapies for DM and stress (exercise 3-4 times a week, eat a well-balanced, low-fat diet culturally modified Monitor blood glucose within normal range Collaborate with interdisciplinary team: Refer to social worker to get information on job training, child care assistance, support group for DM, Refer to psychological evaluation, Roy's Adaption Theory ???? Evaluation: -Check that blood glucose is within normal range. -Ask client if she made contact with social worker. -Have client state how she will effectively respond to stress. -Have client state the signs and symptoms of hypoglycemia and hyperglycemia, and when to seek medical interventions. Check that oxygen saturation within normal range., Roy's Adaption Theory ???? Diagnosis: Altered self-concept r/t numerous stressors aeb job loss, health status, and inability to care for children.