WARNING:
JavaScript is turned OFF. None of the links on this concept map will
work until it is reactivated.
If you need help turning JavaScript On, click here.
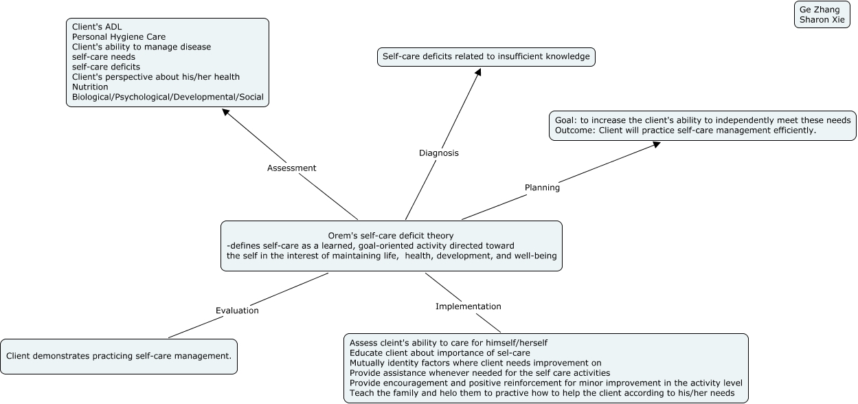
This Concept Map, created with IHMC CmapTools, has information related to: Orem's self-care deficit theory, Orem's self-care deficit theory -defines self-care as a learned, goal-oriented activity directed toward the self in the interest of maintaining life, health, development, and well-being Planning Goal: to increase the client's ability to independently meet these needs Outcome: Client will practice self-care management efficiently., Orem's self-care deficit theory -defines self-care as a learned, goal-oriented activity directed toward the self in the interest of maintaining life, health, development, and well-being Assessment Client's ADL Personal Hygiene Care Client's ability to manage disease self-care needs self-care deficits Client's perspective about his/her health Nutrition Biological/Psychological/Developmental/Social, Orem's self-care deficit theory -defines self-care as a learned, goal-oriented activity directed toward the self in the interest of maintaining life, health, development, and well-being Implementation Assess cleint's ability to care for himself/herself Educate client about importance of sel-care Mutually identity factors where client needs improvement on Provide assistance whenever needed for the self care activities Provide encouragement and positive reinforcement for minor improvement in the activity level Teach the family and helo them to practive how to help the client according to his/her needs, Orem's self-care deficit theory -defines self-care as a learned, goal-oriented activity directed toward the self in the interest of maintaining life, health, development, and well-being Evaluation Client demonstrates practicing self-care management., Orem's self-care deficit theory -defines self-care as a learned, goal-oriented activity directed toward the self in the interest of maintaining life, health, development, and well-being Diagnosis Self-care deficits related to insufficient knowledge