WARNING:
JavaScript is turned OFF. None of the links on this concept map will
work until it is reactivated.
If you need help turning JavaScript On, click here.
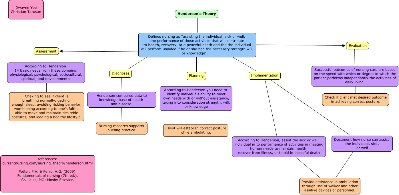
This Concept Map, created with IHMC CmapTools, has information related to: Henderson Theorist Concept Map, According to Henderson, assist the sick or well individual in to performance of activities in meeting human needs to maintain health, recover from illness, or to aid in peaceful death ???? Provide assistance in ambulation through use of walker and other assitive devices or personnel., Defines nursing as "assisting the individual, sick or well, the performance of those activities that will contribute to health, recovery, or a peaceful death and the the individual will perform unaided if he or she had the necessary strength will, or knowledge". ???? Implementation, Diagnoses ???? Henderson compared data to knowledge base of health and disease., Evaluation ???? Successful outcomes of nursing care are based on the speed with which or degree to which the patient performs independantly the activities of daily living., Document how nurse can assist the individual, sick, or well ???? Provide assistance in ambulation through use of walker and other assitive devices or personnel., Defines nursing as "assisting the individual, sick or well, the performance of those activities that will contribute to health, recovery, or a peaceful death and the the individual will perform unaided if he or she had the necessary strength will, or knowledge". ???? Evaluation, Implementation ???? According to Henderson, assist the sick or well individual in to performance of activities in meeting human needs to maintain health, recover from illness, or to aid in peaceful death, Henderson's Theory ???? Defines nursing as "assisting the individual, sick or well, the performance of those activities that will contribute to health, recovery, or a peaceful death and the the individual will perform unaided if he or she had the necessary strength will, or knowledge"., Planning ???? According to Henderson you need to identify individuals ability to meet own needs with or without assistance, taking into consideration strength, will, or knowledge, According to Henderson you need to identify individuals ability to meet own needs with or without assistance, taking into consideration strength, will, or knowledge ???? Client will establish correct posture while ambulating., Defines nursing as "assisting the individual, sick or well, the performance of those activities that will contribute to health, recovery, or a peaceful death and the the individual will perform unaided if he or she had the necessary strength will, or knowledge". ???? Planning, Defines nursing as "assisting the individual, sick or well, the performance of those activities that will contribute to health, recovery, or a peaceful death and the the individual will perform unaided if he or she had the necessary strength will, or knowledge". ???? Assessment, Implementation ???? Document how nurse can assist the individual, sick, or well, Successful outcomes of nursing care are based on the speed with which or degree to which the patient performs independantly the activities of daily living. ???? Check if client met desired outcome in achieving correct posture., Henderson compared data to knowledge base of health and disease. ???? Nursing research supports nursing practice., Assessment ???? According to Henderson 14 Basic needs from these domains: physiological, psychological, sociocultural, spiritual, and developmental, According to Henderson 14 Basic needs from these domains: physiological, psychological, sociocultural, spiritual, and developmental ???? Cheking to see if client is breathing normally, getting enough sleep, avoiding risking behavior, worshipping according to one's faith, able to move and maintain desireble postures, and leading a healthy lifestyle., Defines nursing as "assisting the individual, sick or well, the performance of those activities that will contribute to health, recovery, or a peaceful death and the the individual will perform unaided if he or she had the necessary strength will, or knowledge". ???? Diagnoses