WARNING:
JavaScript is turned OFF. None of the links on this concept map will
work until it is reactivated.
If you need help turning JavaScript On, click here.
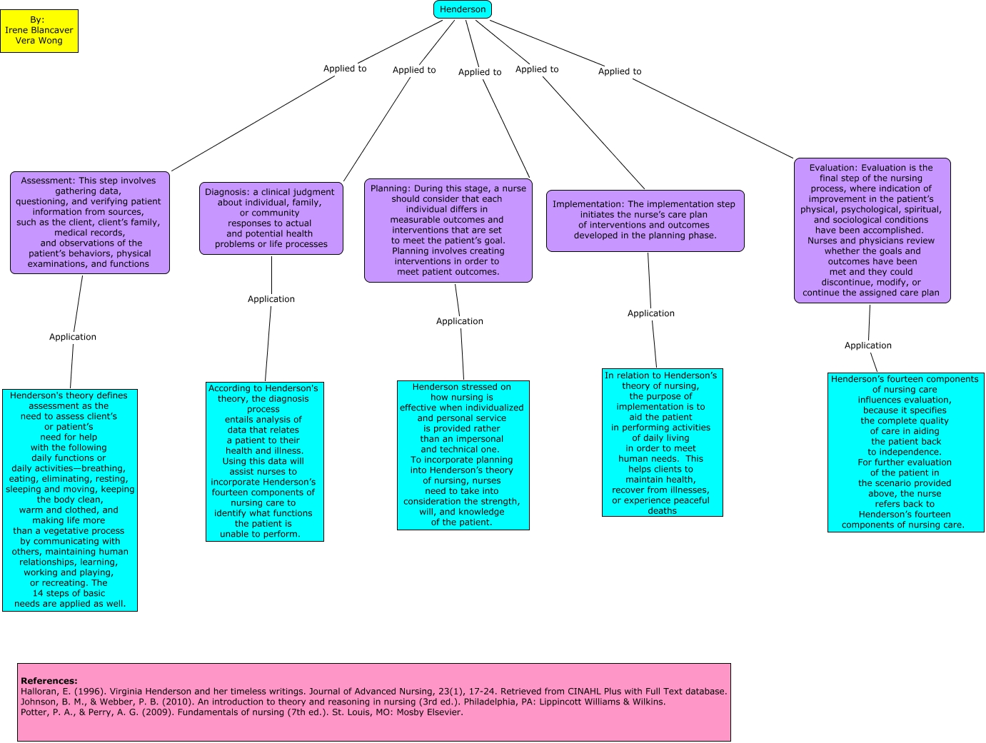
This Concept Map, created with IHMC CmapTools, has information related to: Extra Credit Theorist Concept Map - Wong, V, Henderson Applied to Planning: During this stage, a nurse should consider that each individual differs in measurable outcomes and interventions that are set to meet the patient’s goal. Planning involves creating interventions in order to meet patient outcomes., Diagnosis: a clinical judgment about individual, family, or community responses to actual and potential health problems or life processes Application According to Henderson's theory, the diagnosis process entails analysis of data that relates a patient to their health and illness. Using this data will assist nurses to incorporate Henderson’s fourteen components of nursing care to identify what functions the patient is unable to perform., Planning: During this stage, a nurse should consider that each individual differs in measurable outcomes and interventions that are set to meet the patient’s goal. Planning involves creating interventions in order to meet patient outcomes. Application Henderson stressed on how nursing is effective when individualized and personal service is provided rather than an impersonal and technical one. To incorporate planning into Henderson’s theory of nursing, nurses need to take into consideration the strength, will, and knowledge of the patient., Assessment: This step involves gathering data, questioning, and verifying patient information from sources, such as the client, client’s family, medical records, and observations of the patient’s behaviors, physical examinations, and functions Application Henderson's theory defines assessment as the need to assess client’s or patient’s need for help with the following daily functions or daily activities—breathing, eating, eliminating, resting, sleeping and moving, keeping the body clean, warm and clothed, and making life more than a vegetative process by communicating with others, maintaining human relationships, learning, working and playing, or recreating. The 14 steps of basic needs are applied as well., Henderson Applied to Assessment: This step involves gathering data, questioning, and verifying patient information from sources, such as the client, client’s family, medical records, and observations of the patient’s behaviors, physical examinations, and functions, Henderson Applied to Evaluation: Evaluation is the final step of the nursing process, where indication of improvement in the patient’s physical, psychological, spiritual, and sociological conditions have been accomplished. Nurses and physicians review whether the goals and outcomes have been met and they could discontinue, modify, or continue the assigned care plan, Implementation: The implementation step initiates the nurse’s care plan of interventions and outcomes developed in the planning phase. Application In relation to Henderson’s theory of nursing, the purpose of implementation is to aid the patient in performing activities of daily living in order to meet human needs. This helps clients to maintain health, recover from illnesses, or experience peaceful deaths, Henderson Applied to Diagnosis: a clinical judgment about individual, family, or community responses to actual and potential health problems or life processes, Henderson Applied to Implementation: The implementation step initiates the nurse’s care plan of interventions and outcomes developed in the planning phase., Evaluation: Evaluation is the final step of the nursing process, where indication of improvement in the patient’s physical, psychological, spiritual, and sociological conditions have been accomplished. Nurses and physicians review whether the goals and outcomes have been met and they could discontinue, modify, or continue the assigned care plan Application Henderson’s fourteen components of nursing care influences evaluation, because it specifies the complete quality of care in aiding the patient back to independence. For further evaluation of the patient in the scenario provided above, the nurse refers back to Henderson’s fourteen components of nursing care.