WARNING:
JavaScript is turned OFF. None of the links on this concept map will
work until it is reactivated.
If you need help turning JavaScript On, click here.
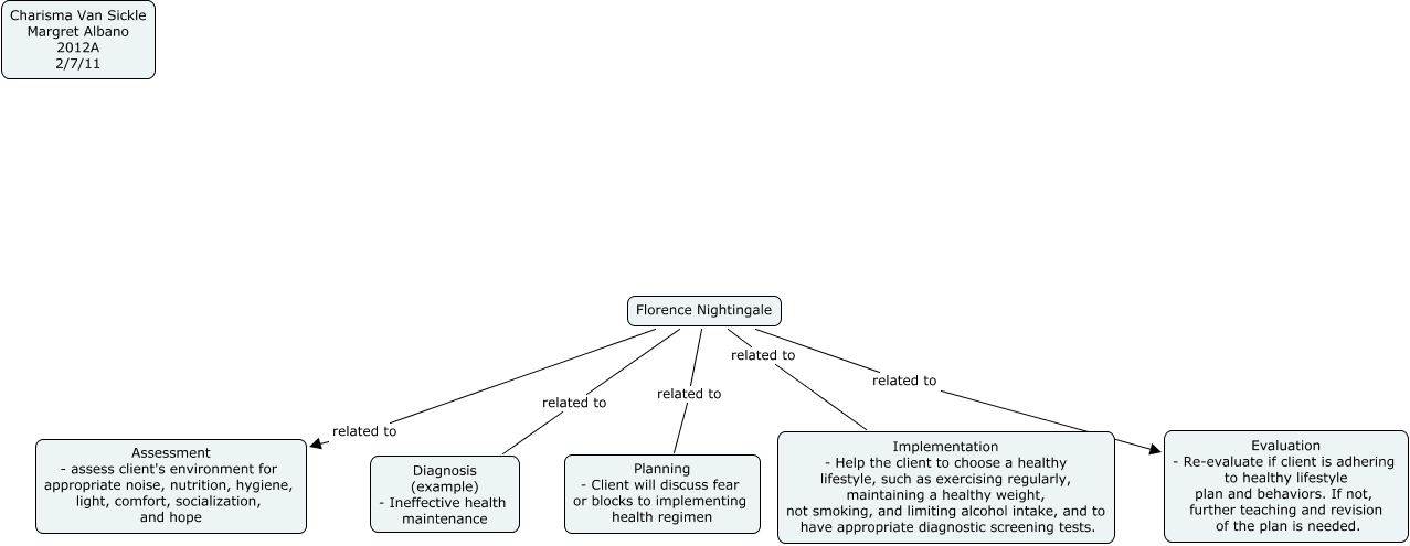
This Concept Map, created with IHMC CmapTools, has information related to: F.N. Theories, Florence Nightingale related to Diagnosis (example) - Ineffective health maintenance, Florence Nightingale related to Evaluation - Re-evaluate if client is adhering to healthy lifestyle plan and behaviors. If not, further teaching and revision of the plan is needed., Florence Nightingale related to Assessment - assess client's environment for appropriate noise, nutrition, hygiene, light, comfort, socialization, and hope, Florence Nightingale related to Planning - Client will discuss fear or blocks to implementing health regimen, Florence Nightingale related to Implementation - Help the client to choose a healthy lifestyle, such as exercising regularly, maintaining a healthy weight, not smoking, and limiting alcohol intake, and to have appropriate diagnostic screening tests.