Warning:
JavaScript is turned OFF. None of the links on this page will work until it is reactivated.
If you need help turning JavaScript On, click here.
The Concept Map you are trying to access has information related to:
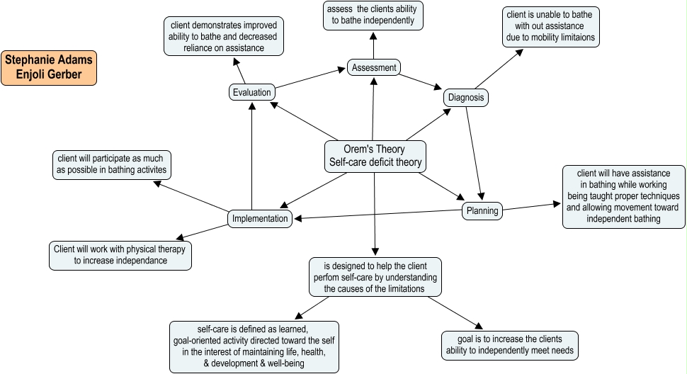
Nursing Theory - Adam & Gerber, Evaluation ???? client demonstrates improved ability to bathe and decreased reliance on assistance, Orem's Theory Self-care deficit theory ???? Assessment, Diagnosis ???? client is unable to bathe with out assistance due to mobility limitaions, Diagnosis ???? Planning, is designed to help the client perfom self-care by understanding the causes of the limitations ???? goal is to increase the clients ability to independently meet needs, Implementation ???? Evaluation, Assessment ???? assess the clients ability to bathe independently, Implementation ???? Client will work with physical therapy to increase independance, Orem's Theory Self-care deficit theory ???? Planning, Evaluation ???? Assessment