WARNING:
JavaScript is turned OFF. None of the links on this concept map will
work until it is reactivated.
If you need help turning JavaScript On, click here.
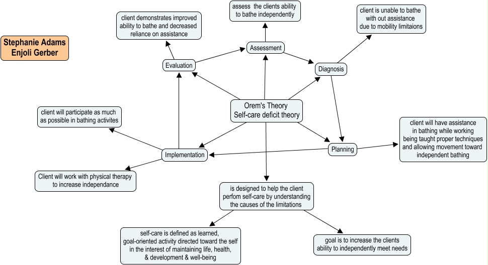
This Concept Map, created with IHMC CmapTools, has information related to: Nursing Theory - Adam & Gerber, Planning ???? Implementation, is designed to help the client perfom self-care by understanding the causes of the limitations ???? self-care is defined as learned, goal-oriented activity directed toward the self in the interest of maintaining life, health, & development & well-being, Implementation ???? Client will work with physical therapy to increase independance, Evaluation ???? Assessment, Orem's Theory Self-care deficit theory ???? Evaluation, Orem's Theory Self-care deficit theory ???? Assessment, Orem's Theory Self-care deficit theory ???? Planning, Orem's Theory Self-care deficit theory ???? Implementation, Evaluation ???? client demonstrates improved ability to bathe and decreased reliance on assistance, Assessment ???? Diagnosis, Diagnosis ???? client is unable to bathe with out assistance due to mobility limitaions, Implementation ???? client will participate as much as possible in bathing activites, Diagnosis ???? Planning, Assessment ???? assess the clients ability to bathe independently, Implementation ???? Evaluation, is designed to help the client perfom self-care by understanding the causes of the limitations ???? goal is to increase the clients ability to independently meet needs, Planning ???? client will have assistance in bathing while working being taught proper techniques and allowing movement toward independent bathing, Orem's Theory Self-care deficit theory ???? is designed to help the client perfom self-care by understanding the causes of the limitations, Orem's Theory Self-care deficit theory ???? Diagnosis