IHMC Public Cmaps (3)

        Users (create your own folder...)
            Biology 123 (Spr2011)
            MELK

                Hot, Fat, and Crowded.cmap
                Hot, Fat, and Crowded - policies.cmap
                PBL_income_map_MELK.cmap
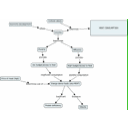
                Personalized medicine & Public health.cmap
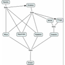
                Woodland Food Web.cmap