WARNING:
JavaScript is turned OFF. None of the links on this concept map will
work until it is reactivated.
If you need help turning JavaScript On, click here.
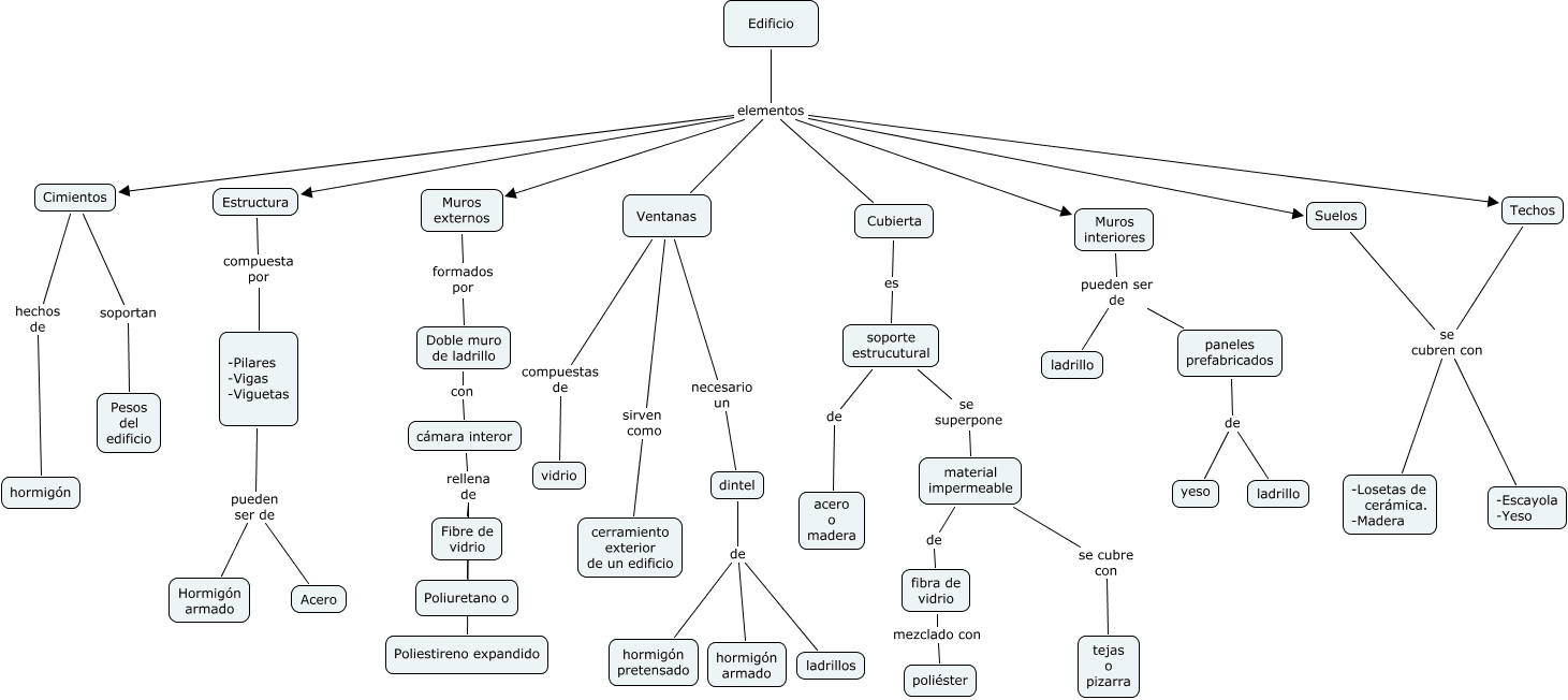
Este Cmap, tiene información relacionada con: elementos de un edificio, Edificio elementos Suelos, Ventanas compuestas de vidrio, cámara interor rellena de Poliuretano o, Techos se cubren con -Escayola -Yeso, Edificio elementos Muros interiores, cámara interor rellena de Poliestireno expandido, -Pilares -Vigas -Viguetas pueden ser de Acero, Doble muro de ladrillo con cámara interor, paneles prefabricados de yeso, Edificio elementos Muros externos, paneles prefabricados de ladrillo, Cimientos hechos de hormigón, dintel de hormigón armado, dintel de ladrillos, Cubierta es soporte estrucutural, fibra de vidrio mezclado con poliéster, Edificio elementos Cubierta, Suelos se cubren con -Escayola -Yeso, Muros interiores pueden ser de ladrillo, Estructura compuesta por -Pilares -Vigas -Viguetas