WARNING:
JavaScript is turned OFF. None of the links on this concept map will
work until it is reactivated.
If you need help turning JavaScript On, click here.
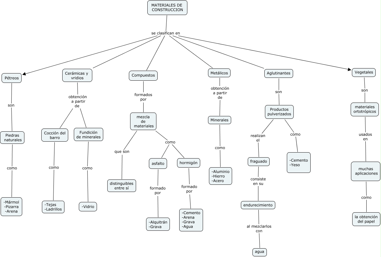
Este Cmap, tiene información relacionada con: materiales de construccion, Piedras naturales como -Mármol -Pizarra -Arena, Vegetales son materiales ortotrópicos, Aglutinantes son Productos pulverizados, fraguado consiste en su endurecimiento, MATERIALES DE CONSTRUCCION se clasifican en Metálicos, Fundición de minerales como -Vidrio, MATERIALES DE CONSTRUCCION se clasifican en Aglutinantes, materiales ortotrópicos usados en muchas aplicaciones, MATERIALES DE CONSTRUCCION se clasifican en Pétreos, Productos pulverizados realizan el fraguado, Cerámicas y vridios obtención a partir de Cocción del barro, MATERIALES DE CONSTRUCCION se clasifican en Cerámicas y vridios, mezcla de materiales como hormigón, Minerales como -Aluminio -Hierro -Acero, MATERIALES DE CONSTRUCCION se clasifican en Compuestos, Cerámicas y vridios obtención a partir de Fundición de minerales, Compuestos formados por mezcla de materiales, hormigón formado por -Cemento -Arena -Grava -Agua, mezcla de materiales como asfalto, mezcla de materiales que son distinguibles entre sí