WARNING:
JavaScript is turned OFF. None of the links on this concept map will
work until it is reactivated.
If you need help turning JavaScript On, click here.
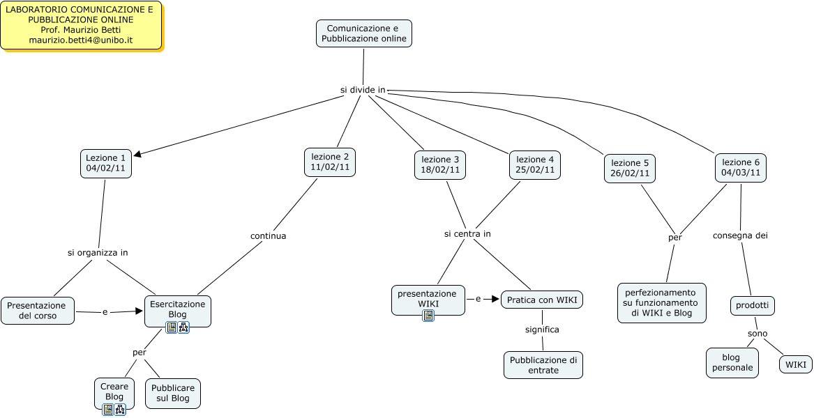
Questa Cmap, creata con IHMC CmapTools, contiene informazioni relative a: Struttura Laboratorio Comunicazone e Pubblicazione online_AA10-11, prodotti sono blog personale, lezione 2 11/02/11 continua Esercitazione Blog, lezione 5 26/02/11 per perfezionamento su funzionamento di WIKI e Blog, Comunicazione e Pubblicazione online si divide in lezione 6 04/03/11, Comunicazione e Pubblicazione online si divide in Lezione 1 04/02/11, Comunicazione e Pubblicazione online si divide in lezione 4 25/02/11, lezione 4 25/02/11 si centra in presentazione WIKI, lezione 4 25/02/11 si centra in Pratica con WIKI, lezione 3 18/02/11 si centra in Pratica con WIKI, lezione 3 18/02/11 si centra in presentazione WIKI, prodotti sono WIKI, Pratica con WIKI significa Pubblicazione di entrate, Lezione 1 04/02/11 si organizza in Esercitazione Blog, Comunicazione e Pubblicazione online si divide in lezione 5 26/02/11, lezione 6 04/03/11 consegna dei prodotti, Comunicazione e Pubblicazione online si divide in lezione 3 18/02/11, Esercitazione Blog per Pubblicare sul Blog, Esercitazione Blog per Creare Blog, lezione 6 04/03/11 per perfezionamento su funzionamento di WIKI e Blog, Lezione 1 04/02/11 si organizza in Presentazione del corso