WARNING:
JavaScript is turned OFF. None of the links on this concept map will
work until it is reactivated.
If you need help turning JavaScript On, click here.
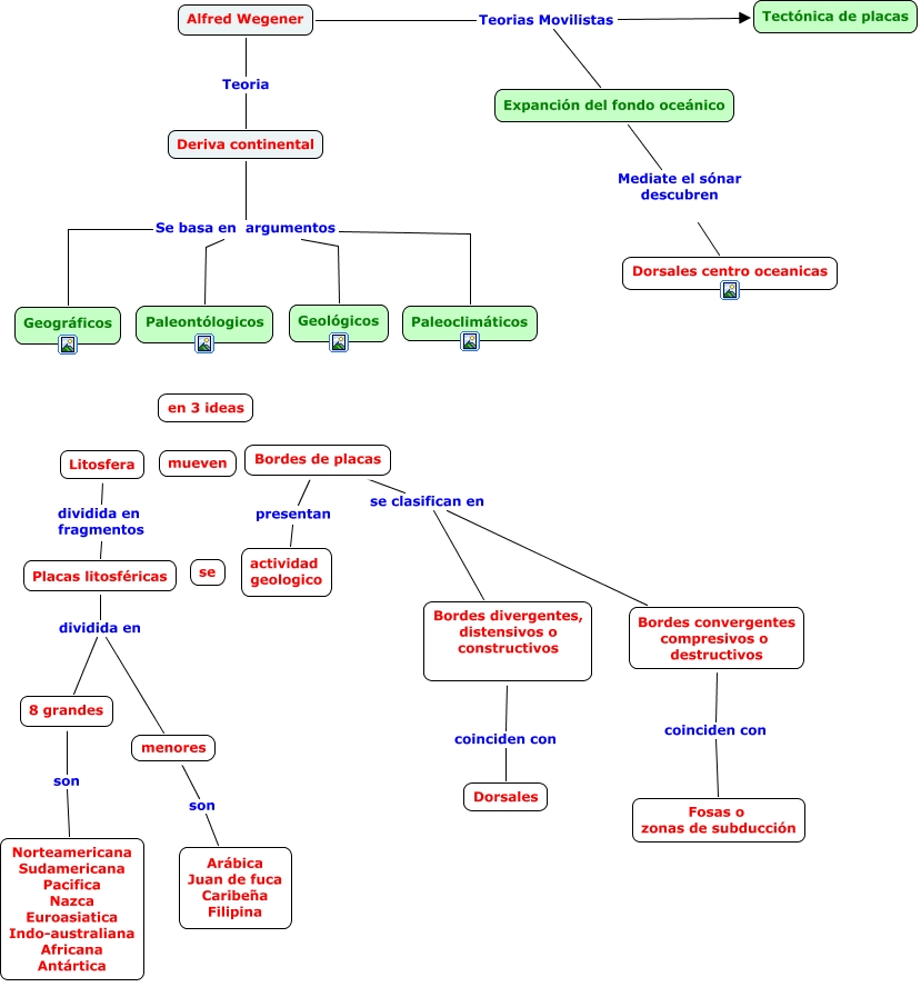
Este Cmap, tiene información relacionada con: jesus tectónicas, Bordes de placas presentan actividad geologico, Placas litosféricas dividida en menores, Alfred Wegener Teorias Movilistas Tectónica de placas, Deriva continental Se basa en argumentos Paleontólogicos, Bordes divergentes, distensivos o constructivos coinciden con Dorsales, Bordes convergentes compresivos o destructivos coinciden con Fosas o zonas de subducción, 8 grandes son Norteamericana Sudamericana Pacifica Nazca Euroasiatica Indo-australiana Africana Antártica, Bordes de placas se clasifican en Bordes divergentes, distensivos o constructivos, Alfred Wegener Teorias Movilistas Expanción del fondo oceánico, Bordes de placas se clasifican en Bordes convergentes compresivos o destructivos, Placas litosféricas dividida en 8 grandes, Deriva continental Se basa en argumentos Paleoclimáticos, Deriva continental Se basa en argumentos Geográficos, Deriva continental Se basa en argumentos Geológicos, Alfred Wegener Teoria Deriva continental, Expanción del fondo oceánico Mediate el sónar descubren Dorsales centro oceanicas, Litosfera dividida en fragmentos Placas litosféricas, menores son Arábica Juan de fuca Caribeña Filipina