WARNING:
JavaScript is turned OFF. None of the links on this concept map will
work until it is reactivated.
If you need help turning JavaScript On, click here.
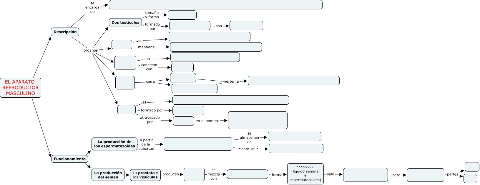
Este Cmap, tiene información relacionada con: El aparato reproductor masculino 1, La producción del semen ???? La prostata y las vesículas, Funcionamiento ???? La producción del semen, son, Descripción órganos, en el hombre, Descripción órganos, son, conectan con, partes, vierten a, Descripción se encarga de, libera, Descripción órganos, Descripción órganos Dos testículos, EL APARATO REPRODUCTOR MASCULINO ???? Funcionamiento, es, forma ????????? (líquido seminal + espermatozoides), ????????? (líquido seminal + espermatozoides) sale, Dos testículos tamaño y forma, Funcionamiento ???? La producción de los espermatozoides