WARNING:
JavaScript is turned OFF. None of the links on this concept map will
work until it is reactivated.
If you need help turning JavaScript On, click here.
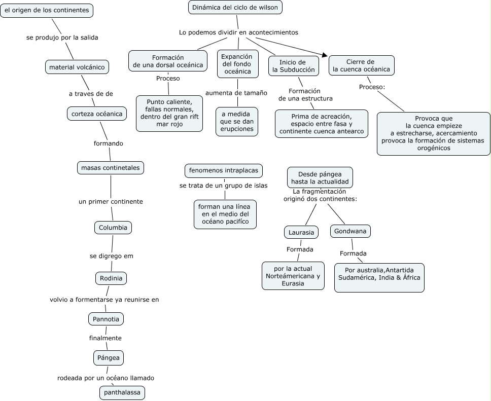
Este Cmap, tiene información relacionada con: María-El origen de los continentes, fenomenos intraplacas se trata de un grupo de islas forman una línea en el medio del océano pacifíco, corteza océanica formando masas continetales, Desde pángea hasta la actualidad La fragmentación originó dos continentes: Gondwana, Desde pángea hasta la actualidad La fragmentación originó dos continentes: Laurasia, Formación de una dorsal oceánica Proceso Punto caliente, fallas normales, dentro del gran rift mar rojo, Cierre de la cuenca océanica Proceso: Provoca que la cuenca empieze a estrecharse, acercamiento provoca la formación de sistemas orogénicos, Pannotia finalmente Pángea, Rodinia volvio a formentarse ya reunirse en Pannotia, Dinámica del ciclo de wilson Lo podemos dividir en acontecimientos Cierre de la cuenca océanica, Dinámica del ciclo de wilson Lo podemos dividir en acontecimientos Inicio de la Subducción, Dinámica del ciclo de wilson Lo podemos dividir en acontecimientos Expanción del fondo oceánica, Expanción del fondo oceánica aumenta de tamaño a medida que se dan erupciones, Dinámica del ciclo de wilson Lo podemos dividir en acontecimientos Formación de una dorsal oceánica, Inicio de la Subducción Formación de una estructura Prima de acreación, espacio entre fasa y continente cuenca antearco, el origen de los continentes se produjo por la salida material volcánico, Gondwana Formada Por australia,Antartida Sudamérica, India & África, material volcánico a traves de de corteza océanica, Pángea rodeada por un océano llamado panthalassa, Columbia se digrego em Rodinia, Laurasia Formada por la actual Norteámericana y Eurasia