WARNING:
JavaScript is turned OFF. None of the links on this concept map will
work until it is reactivated.
If you need help turning JavaScript On, click here.
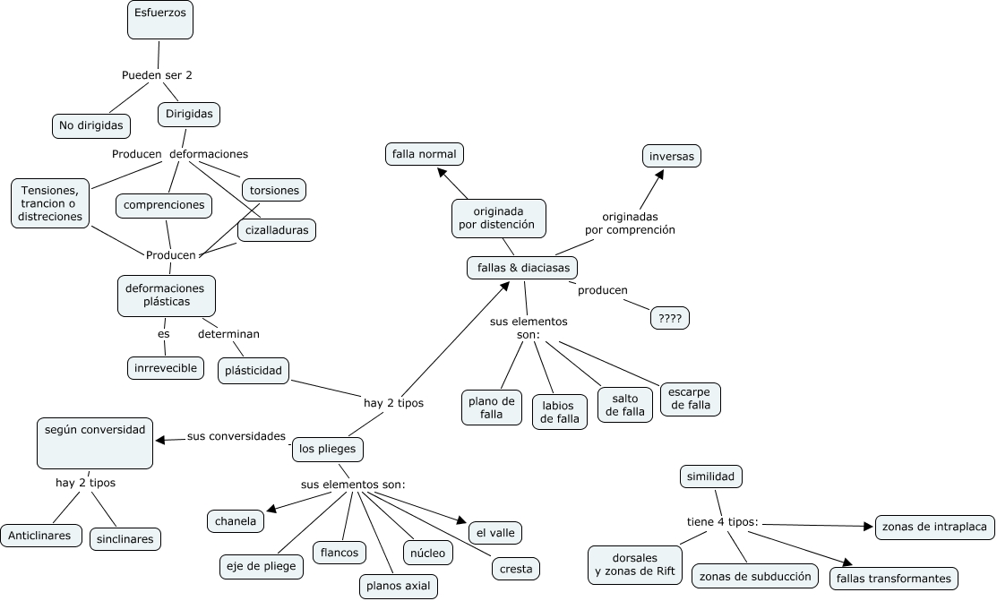
Este Cmap, tiene información relacionada con: María-geodinamica interna, fallas & diaciasas sus elementos son: escarpe de falla, Esfuerzos Pueden ser 2 No dirigidas, Tensiones, trancion o distreciones Producen deformaciones plásticas, fallas & diaciasas producen ????, los plieges sus elementos son: cresta, fallas & diaciasas sus elementos son: salto de falla, según conversidad hay 2 tipos sinclinares, los plieges sus elementos son: núcleo, similidad tiene 4 tipos: dorsales y zonas de Rift, fallas & diaciasas sus elementos son: plano de falla, los plieges sus elementos son: flancos, cizalladuras Producen deformaciones plásticas, torsiones Producen deformaciones plásticas, los plieges sus elementos son: planos axial, fallas & diaciasas falla normal, plásticidad hay 2 tipos los plieges, según conversidad hay 2 tipos Anticlinares, fallas & diaciasas sus elementos son: labios de falla, los plieges sus elementos son: chanela, deformaciones plásticas determinan plásticidad