WARNING:
JavaScript is turned OFF. None of the links on this concept map will
work until it is reactivated.
If you need help turning JavaScript On, click here.
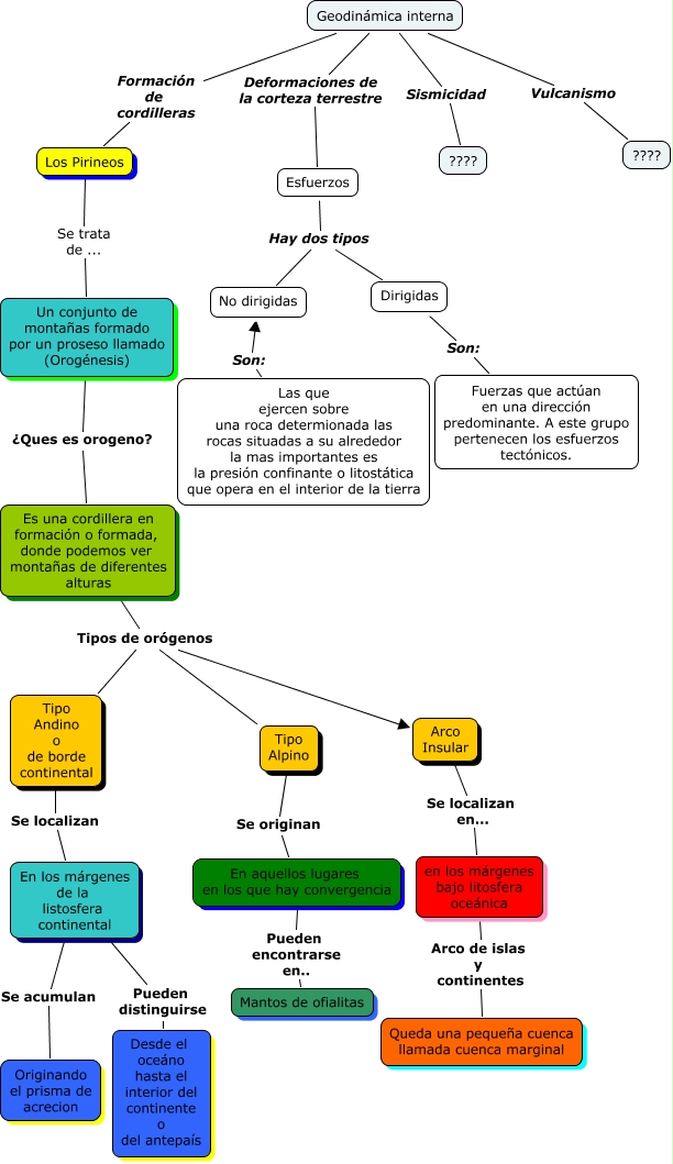
Este Cmap, tiene información relacionada con: Geodinámica interna Juanjo 4º, en los márgenes bajo litosfera oceánica Arco de islas y continentes Queda una pequeña cuenca llamada cuenca marginal, Esfuerzos Hay dos tipos Dirigidas, Las que ejercen sobre una roca determionada las rocas situadas a su alrededor la mas importantes es la presión confinante o litostática que opera en el interior de la tierra Son: No dirigidas, Dirigidas Son: Fuerzas que actúan en una dirección predominante. A este grupo pertenecen los esfuerzos tectónicos., Geodinámica interna Deformaciones de la corteza terrestre Esfuerzos, En los márgenes de la listosfera continental Se acumulan Originando el prisma de acrecion, Es una cordillera en formación o formada, donde podemos ver montañas de diferentes alturas Tipos de orógenos Arco Insular, Un conjunto de montañas formado por un proseso llamado (Orogénesis) ¿Ques es orogeno? Es una cordillera en formación o formada, donde podemos ver montañas de diferentes alturas, Es una cordillera en formación o formada, donde podemos ver montañas de diferentes alturas Tipos de orógenos Tipo Alpino, Tipo Andino o de borde continental Se localizan En los márgenes de la listosfera continental, Geodinámica interna Sismicidad ????, Tipo Alpino Se originan En aquellos lugares en los que hay convergencia, Arco Insular Se localizan en... en los márgenes bajo litosfera oceánica, En aquellos lugares en los que hay convergencia Pueden encontrarse en.. Mantos de ofialitas, Geodinámica interna Vulcanismo ????, Es una cordillera en formación o formada, donde podemos ver montañas de diferentes alturas Tipos de orógenos Tipo Andino o de borde continental, Los Pirineos Se trata de ... Un conjunto de montañas formado por un proseso llamado (Orogénesis), Esfuerzos Hay dos tipos No dirigidas, Geodinámica interna Formación de cordilleras Los Pirineos, En los márgenes de la listosfera continental Pueden distinguirse Desde el oceáno hasta el interior del continente o del antepaís