WARNING:
JavaScript is turned OFF. None of the links on this concept map will
work until it is reactivated.
If you need help turning JavaScript On, click here.
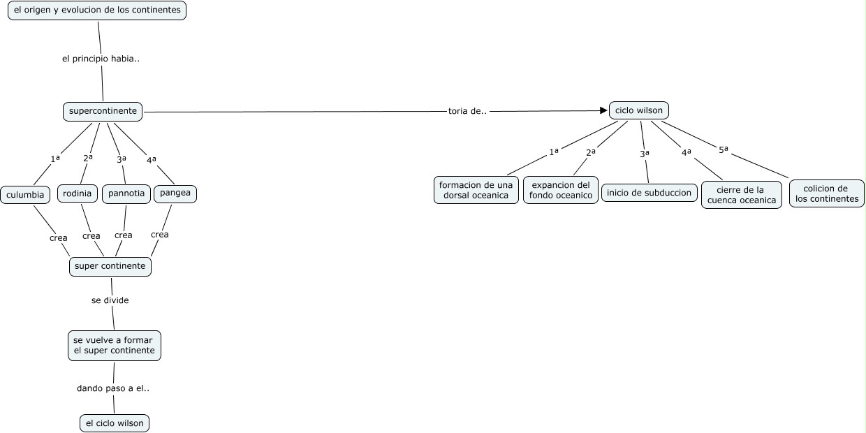
Este Cmap, tiene información relacionada con: javi pollote grande FDC, supercontinente 2ª rodinia, pangea crea super continente, el origen y evolucion de los continentes el principio habia.. supercontinente, ciclo wilson 5ª colicion de los continentes, rodinia crea super continente, supercontinente 4ª pangea, supercontinente 3ª pannotia, supercontinente 1ª culumbia, se vuelve a formar el super continente dando paso a el.. el ciclo wilson, ciclo wilson 2ª expancion del fondo oceanico, ciclo wilson 3ª inicio de subduccion, pannotia crea super continente, supercontinente toria de.. ciclo wilson, culumbia crea super continente, ciclo wilson 4ª cierre de la cuenca oceanica, super continente se divide se vuelve a formar el super continente, ciclo wilson 1ª formacion de una dorsal oceanica