WARNING:
JavaScript is turned OFF. None of the links on this concept map will
work until it is reactivated.
If you need help turning JavaScript On, click here.
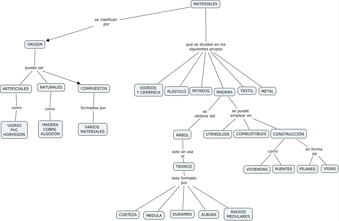
Este Cmap, tiene información relacionada con: David Sánchez_materiales, MATERIALES que se dividen en los siguientes grupos PLÁSTICO, MADERA se puede emplear en COMBUSTIBLES, MATERIALES que se dividen en los siguientes grupos TEXTIL, ARTIFICIALES como VIDRIO PVC HORMIGON, CONSTRUCCIÓN en forma de PILARES, TRONCO esta formado por ALBURA, MATERIALES que se dividen en los siguientes grupos METAL, TRONCO esta formado por MEDULA, MATERIALES que se dividen en los siguientes grupos VIDRIOS Y CERÁMICA, NATURALES como MADERA COBRE ALGODÓN, MATERIALES se clasifican por ORIGEN, ÁRBOL solo se usa el TRONCO, TRONCO esta formado por RADIOS MEDULARES, CONSTRUCCIÓN en forma de VIGAS, ORIGEN puede ser NATURALES, TRONCO esta formado por DURAMEN, COMPUESTOS formados por VARIOS MATERIALES, MATERIALES que se dividen en los siguientes grupos MADERA, MATERIALES que se dividen en los siguientes grupos PETREOS, MADERA se puede emplear en CONSTRUCCIÓN