WARNING:
JavaScript is turned OFF. None of the links on this concept map will
work until it is reactivated.
If you need help turning JavaScript On, click here.
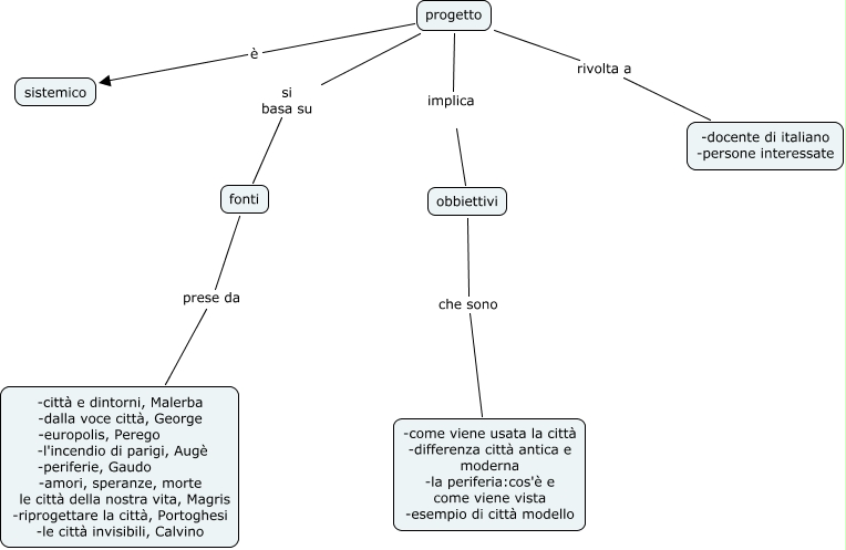
Questa Cmap, creata con IHMC CmapTools, contiene informazioni relative a: progetto_città, obbiettivi che sono -come viene usata la città -differenza città antica e moderna -la periferia:cos'è e come viene vista -esempio di città modello, progetto implica obbiettivi, fonti prese da -città e dintorni, Malerba -dalla voce città, George -europolis, Perego -l'incendio di parigi, Augè -periferie, Gaudo -amori, speranze, morte le città della nostra vita, Magris -riprogettare la città, Portoghesi -le città invisibili, Calvino, progetto rivolta a -docente di italiano -persone interessate, progetto è sistemico, progetto si basa su fonti