WARNING:
JavaScript is turned OFF. None of the links on this concept map will
work until it is reactivated.
If you need help turning JavaScript On, click here.
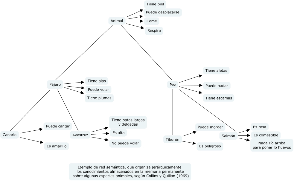
Este Cmap, tiene información relacionada con: Red semántica Collins Quillan, Pez Salmón, Avestruz Tiene patas largas y delgadas, Animal Pez, Salmón Nada río arriba para poner lo huevos, Animal Come, Animal Respira, Tiburón Puede morder, Pez Tiene escamas, Pez Puede nadar, Animal Tiene piel, Pájaro Tiene alas, Pájaro Canario, Avestruz No puede volar, Pez Tiburón, Animal Pájaro, Canario Puede cantar, Pájaro Puede volar, Animal Puede desplazarse, Pájaro Avestruz, Tiburón Es peligroso