WARNING:
JavaScript is turned OFF. None of the links on this concept map will
work until it is reactivated.
If you need help turning JavaScript On, click here.
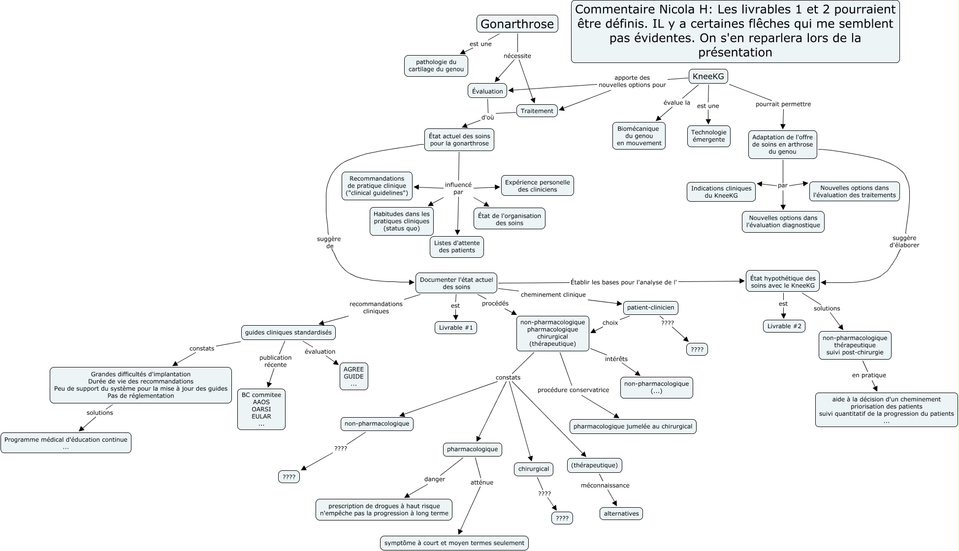
Cette carte de concepts créée avec IHMC CmapTools traite de: KneeKG_v3_encours, État actuel des soins pour la gonarthrose influencé par Habitudes dans les pratiques cliniques (status quo), État actuel des soins pour la gonarthrose influencé par Listes d'attente des patients, État hypothétique des soins avec le KneeKG est Livrable #2, Traitement d'où État actuel des soins pour la gonarthrose, chirurgical ???? ????, Gonarthrose nécessite Évaluation, État actuel des soins pour la gonarthrose influencé par État de l'organisation des soins, Documenter l'état actuel des soins cheminement clinique patient-clinicien, guides cliniques standardisés publication récente BC commitee AAOS OARSI EULAR ..., KneeKG pourrait permettre Adaptation de l'offre de soins en arthrose du genou, non-pharmacologique pharmacologique chirurgical (thérapeutique) intérêts non-pharmacologique (...), non-pharmacologique pharmacologique chirurgical (thérapeutique) procédure conservatrice pharmacologique jumelée au chirurgical, KneeKG évalue la Biomécanique du genou en mouvement, non-pharmacologique pharmacologique chirurgical (thérapeutique) constats (thérapeutique), Documenter l'état actuel des soins procédés non-pharmacologique pharmacologique chirurgical (thérapeutique), Adaptation de l'offre de soins en arthrose du genou par Indications cliniques du KneeKG, pharmacologique danger prescription de drogues à haut risque n'empêche pas la progression à long terme, non-pharmacologique thérapeutique suivi post-chirurgie en pratique aide à la décision d'un cheminement priorisation des patients suivi quantitatif de la progression du patients ..., Adaptation de l'offre de soins en arthrose du genou par Nouvelles options dans l'évaluation diagnostique, non-pharmacologique pharmacologique chirurgical (thérapeutique) constats non-pharmacologique