WARNING:
JavaScript is turned OFF. None of the links on this concept map will
work until it is reactivated.
If you need help turning JavaScript On, click here.
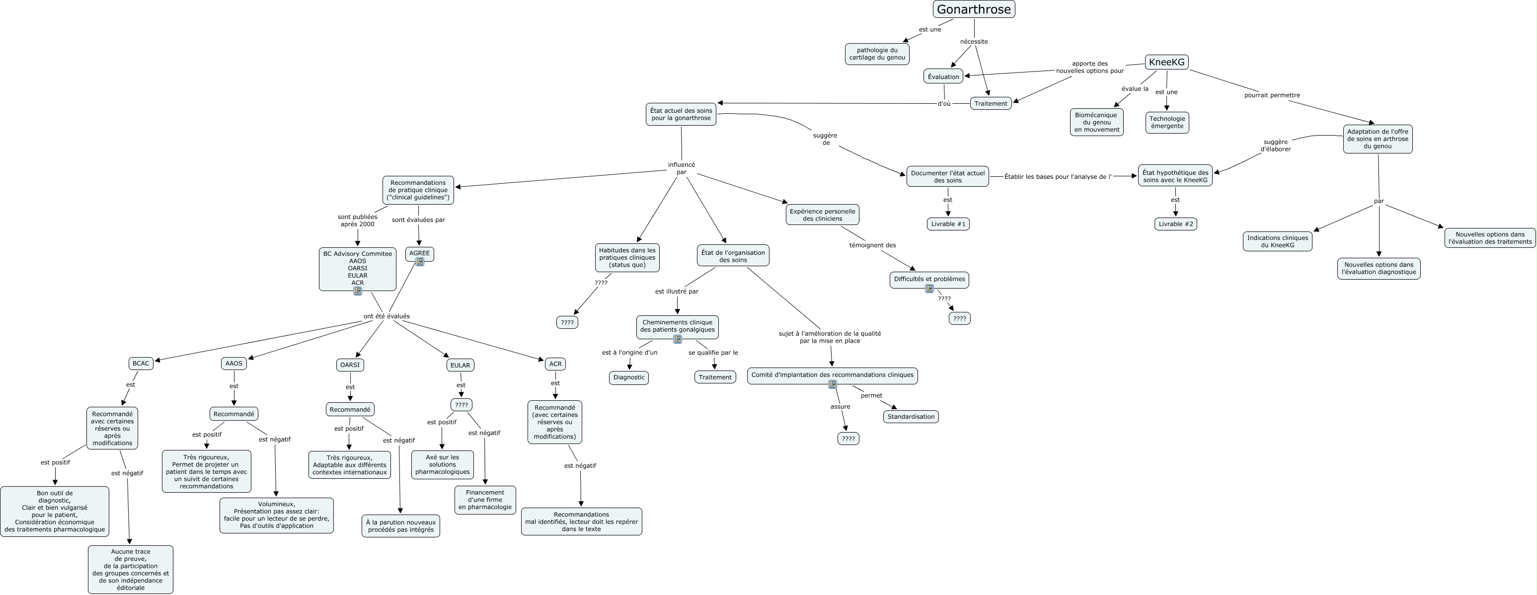
Cette carte de concepts créée avec IHMC CmapTools traite de: KneeKG_v5, Cheminements clinique des patients gonalgiques est à l'origine d'un Diagnostic, Gonarthrose est une pathologie du cartilage du genou, Gonarthrose nécessite Traitement, KneeKG pourrait permettre Adaptation de l'offre de soins en arthrose du genou, AGREE ont été évalués BCAC, État de l'organisation des soins est illustré par Cheminements clinique des patients gonalgiques, Adaptation de l'offre de soins en arthrose du genou par Nouvelles options dans l'évaluation des traitements, Adaptation de l'offre de soins en arthrose du genou par Indications cliniques du KneeKG, État actuel des soins pour la gonarthrose influencé par Expérience personelle des cliniciens, Documenter l'état actuel des soins Établir les bases pour l'analyse de l' État hypothétique des soins avec le KneeKG, EULAR est ????, Recommandations de pratique clinique ("clinical guidelines") sont évaluées par AGREE, Cheminements clinique des patients gonalgiques se qualifie par le Traitement, Recommandé est positif Très rigoureux, Permet de projeter un patient dans le temps avec un suivit de certaines recommandations, ???? est négatif Financement d'une firme en pharmacologie, AGREE ont été évalués AAOS, État hypothétique des soins avec le KneeKG est Livrable #2, BC Advisory Commitee AAOS OARSI EULAR ACR ont été évalués EULAR, AAOS est Recommandé, État de l'organisation des soins sujet à l'amélioration de la qualité par la mise en place Comité d'implantation des recommandations cliniques