WARNING:
JavaScript is turned OFF. None of the links on this concept map will
work until it is reactivated.
If you need help turning JavaScript On, click here.
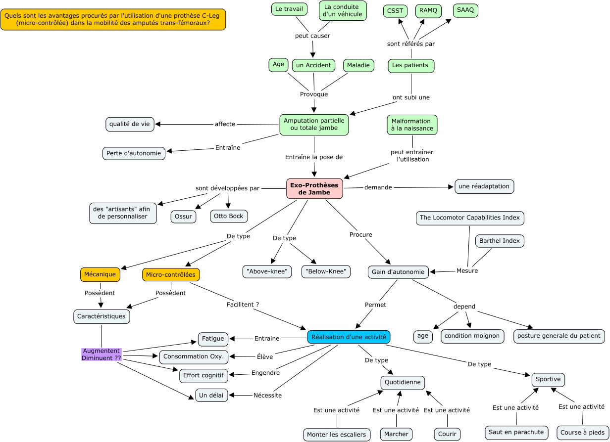
This Concept Map, created with IHMC CmapTools, has information related to: ExoProthese_03, Exo-Prothèses de Jambe sont développées par des "artisants" afin de personnaliser, Marcher Est une activité Quotidienne, un Accident Provoque Amputation partielle ou totale jambe, Courir Est une activité Quotidienne, Gain d'autonomie depend posture generale du patient, Age Provoque Amputation partielle ou totale jambe, Les patients sont référés par CSST, Exo-Prothèses de Jambe De type Micro-contrôlées, Réalisation d'une activité Nécessite Un délai, Réalisation d'une activité De type Sportive, Exo-Prothèses de Jambe De type "Above-knee", Amputation partielle ou totale jambe Entraîne la pose de Exo-Prothèses de Jambe, Exo-Prothèses de Jambe De type Mécanique, Caractéristiques Augmentent Diminuent ?? Consommation Oxy., Les patients sont référés par RAMQ, Réalisation d'une activité De type Quotidienne, Malformation à la naissance peut entraîner l'utilisation Exo-Prothèses de Jambe, Monter les escaliers Est une activité Quotidienne, Réalisation d'une activité Engendre Effort cognitif, Caractéristiques Augmentent Diminuent ?? Effort cognitif