Warning:
JavaScript is turned OFF. None of the links on this page will work until it is reactivated.
If you need help turning JavaScript On, click here.
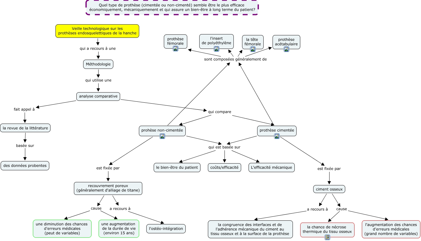
Cette carte conceptuelle, cree avec IHMC CmapTools, contient des informations liees a : Prothèse de hanche endosquelettique, prohèse non-cimentée sont composées généralement de prothèse acétabulaire, prohèse non-cimentée sont composées généralement de l'insert de polyéthylène, analyse comparative fait appel à la revue de la littérature, prothèse cimentée qui est basée sur coûts/efficacité, la revue de la littérature basée sur des données probentes, ciment osseux a recours à la congruence des interfaces et de l'adhérence mécanique du ciment au tissu osseux et à la surface de la prothèse, analyse comparative qui compare prohèse non-cimentée, ciment osseux cause la chance de nécrose thermique du tissu osseux, prohèse non-cimentée qui est basée sur coûts/efficacité, prohèse non-cimentée est fixée par recouvrement poreux (généralement d'alliage de titane), prothèse cimentée sont composées généralement de l'insert de polyéthylène, Veille technologique sur les prothèses endosquelettiques de la hanche qui a recours à une Méthodologie, ciment osseux cause l'augmentation des chances d'erreurs médicales (grand nombre de variables), prohèse non-cimentée sont composées généralement de la tête fémorale, recouvrement poreux (généralement d'alliage de titane) cause une diminution des chances d'erreurs médicales (peut de variables), prothèse cimentée sont composées généralement de prothèse acétabulaire, prothèse cimentée sont composées généralement de prothèse fémorale, prohèse non-cimentée sont composées généralement de prothèse fémorale, recouvrement poreux (généralement d'alliage de titane) a recours à l'ostéo-intégration, Méthodologie qui utilise une analyse comparative