Warning:
JavaScript is turned OFF. None of the links on this page will work until it is reactivated.
If you need help turning JavaScript On, click here.
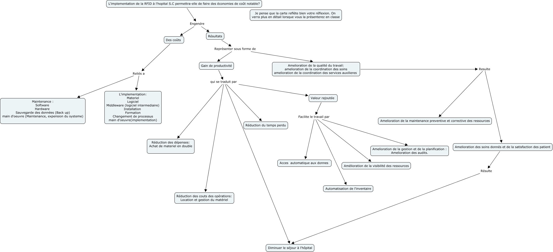
Cette carte conceptuelle, cree avec IHMC CmapTools, contient des informations liees a : RFID2, Résultats Représenter sous forme de Amelioration de la qualité du travail: amelioration de la coordination des soins amelioration de la coordination des services auxilieres, Amelioration de la qualité du travail: amelioration de la coordination des soins amelioration de la coordination des services auxilieres Resulte Amelioration de la maintenance preventive et corrective des ressources, Valeur rajoutée Facilite le travail par Amélioration de la visibilité des ressources, Valeur rajoutée Facilite le travail par Automatisation de l'inventaire, Résultats Représenter sous forme de Gain de productivité, Amelioration des soins donnés et de la satisfaction des patient Résulte Diminuer le séjour à l'hôpital, Gain de productivité qui se traduit par Réduction des couts des opérations: Location et gestion du matériel, Gain de productivité qui se traduit par Diminuer le séjour à l'hôpital, L'implementation de la RFID à l'hopital S.C permettra-elle de faire des économies de coût notable? Engendre Résultats, Valeur rajoutée Facilite le travail par Amelioration de la gestion et de la planification : Amelioration des audits., Valeur rajoutée Facilite le travail par Acces automatique aux donnes, Des coûts Reliés a L'implementation: Materiel Logiciel Middleware (logiciel intermediaire) Installation Formation Changement de processus main d'oeuvre(implementation), Gain de productivité qui se traduit par Valeur rajoutée, Gain de productivité qui se traduit par Réduction du temps perdu, Gain de productivité qui se traduit par Réduction des dépenses: Achat de materiel en double, L'implementation de la RFID à l'hopital S.C permettra-elle de faire des économies de coût notable? Engendre Des coûts, Amelioration de la qualité du travail: amelioration de la coordination des soins amelioration de la coordination des services auxilieres Resulte Amelioration des soins donnés et de la satisfaction des patient, Des coûts Reliés a Maintenance : Software Hardware Sauvegarde des données (Back up) main d'oeuvre (Maintenance, expension du systeme)