WARNING:
JavaScript is turned OFF. None of the links on this concept map will
work until it is reactivated.
If you need help turning JavaScript On, click here.
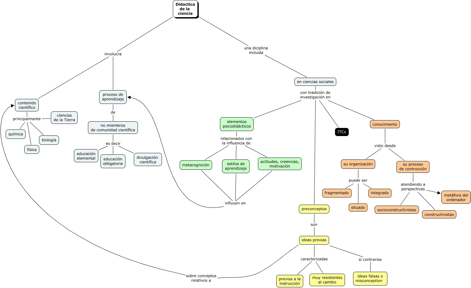
Este Cmap, tiene información relacionada con: didactica ciencias, preconceptos son ideas previas, contenido científico principalmente ciencias de la Tierra, ideas previas caracterizadas muy resistentes al cambio, elementos psicodidácticos relacionados con la influencia de estilos de aprendizaje, ideas previas sobre conceptos relativos a contenido científico, contenido científico principalmente física, su organización puede ser situado, actitudes, creencias, motivación influyen en proceso de aprendizaje, ideas previas si contrarias ideas falsas o misconception, su proceso de contrucción atendiendo a perspectivas constructivistas, estilos de aprendizaje influyen en proceso de aprendizaje, no miembros de comunidad científica es decir educación elemental, en ciencias sociales con tradición de investigación en elementos psicodidácticos, no miembros de comunidad científica es decir divulgación científica, elementos psicodidácticos relacionados con la influencia de metacognición, su organización puede ser fragmentado, ideas previas caracterizadas previsa a la instrucción, su proceso de contrucción atendiendo a perspectivas socioconstructivistas, su organización puede ser integrado, metacognición influyen en proceso de aprendizaje