WARNING:
JavaScript is turned OFF. None of the links on this concept map will
work until it is reactivated.
If you need help turning JavaScript On, click here.
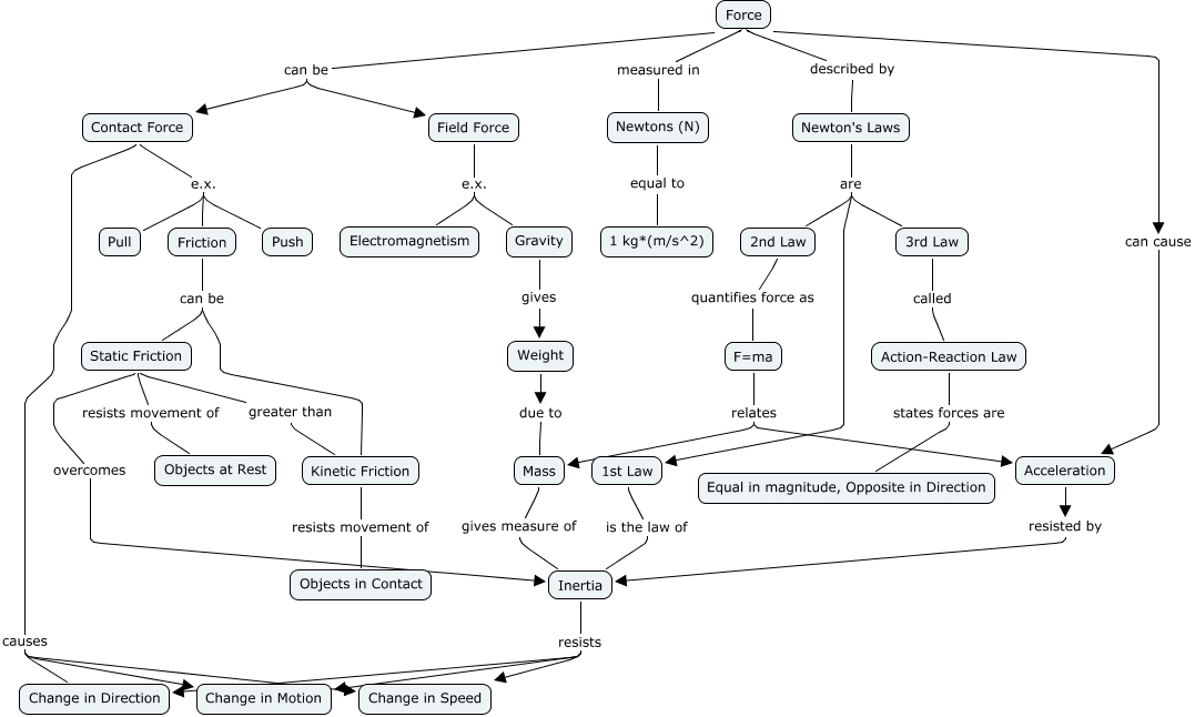
This Concept Map, created with IHMC CmapTools, has information related to: Forces - Rabaioli, Action-Reaction Law states forces are Equal in magnitude, Opposite in Direction, Mass gives measure of Inertia, Field Force e.x. Electromagnetism, 3rd Law called Action-Reaction Law, F=ma relates Acceleration, Contact Force causes Change in Motion, Weight due to Mass, Static Friction overcomes Inertia, Contact Force causes Change in Speed, F=ma relates Mass, Force measured in Newtons (N), Friction can be Kinetic Friction, Acceleration resisted by Inertia, 1st Law is the law of Inertia, Inertia resists Change in Direction, Newtons (N) equal to 1 kg*(m/s^2), Force can be Field Force, Friction can be Static Friction, Field Force e.x. Gravity, Newton's Laws are 1st Law