WARNING:
JavaScript is turned OFF. None of the links on this concept map will
work until it is reactivated.
If you need help turning JavaScript On, click here.
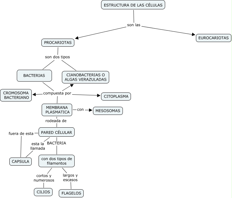
Este Cmap, tiene información relacionada con: PROCARIOTAS, PARED CÉLULAR fuera de esta CAPSULA, BACTERIAS compuesta por CITOPLASMA, BACTERIAS compuesta por CROMOSOMA BACTERIANO, PARED CÉLULAR esta la llamada CAPSULA, con dos tipos de filamentos cortos y numerosos CILIOS, ESTRUCTURA DE LAS CÉLULAS son las PROCARIOTAS, PROCARIOTAS son dos tipos BACTERIAS, PROCARIOTAS son dos tipos CIANOBACTERIAS O ALGAS VERAZULADAS, ESTRUCTURA DE LAS CÉLULAS son las EUROCARIOTAS, MEMBRANA PLASMATICA rodeada de PARED CÉLULAR, BACTERIAS compuesta por CIANOBACTERIAS O ALGAS VERAZULADAS, MEMBRANA PLASMATICA con MESOSOMAS, PARED CÉLULAR BACTERIA con dos tipos de filamentos, BACTERIAS compuesta por MEMBRANA PLASMATICA, con dos tipos de filamentos largos y escasos FLAGELOS