WARNING:
JavaScript is turned OFF. None of the links on this concept map will
work until it is reactivated.
If you need help turning JavaScript On, click here.
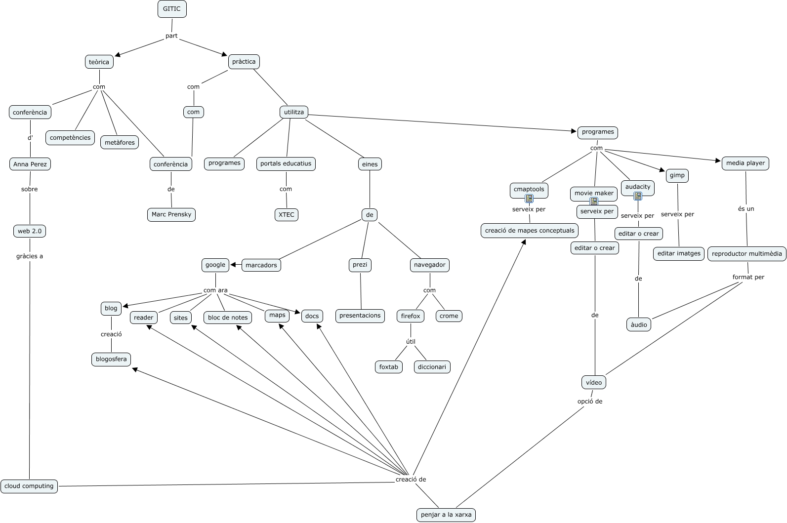
Aquest mapa conceptual conté informació relacionada amb: examen gitic, utilitza ???? programes, cloud computing creació de maps, gimp serveix per editar imatges, cloud computing creació de bloc de notes, cloud computing creació de sites, de ???? prezi, google com ara maps, eines ???? de, GITIC part pràctica, de ???? navegador, penjar a la xarxa creació de blogosfera, utilitza ???? programes, programes com movie maker, de ???? google, audacity serveix per editar o crear, penjar a la xarxa creació de docs, teòrica com conferència, editar o crear de ????, utilitza ???? eines, utilitza ???? portals educatius