WARNING:
JavaScript is turned OFF. None of the links on this concept map will
work until it is reactivated.
If you need help turning JavaScript On, click here.
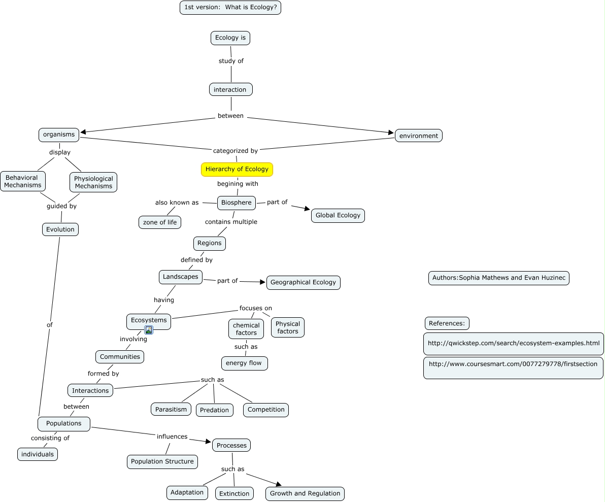
This Concept Map, created with IHMC CmapTools, has information related to: EH SM 1st What is Ecology, chemical factors such as energy flow, Processes such as Growth and Regulation, Landscapes having Ecosystems, Ecosystems focuses on chemical factors, Biosphere contains multiple Regions, interaction between environment, Physiological Mechanisms guided by Evolution, Populations influences Population Structure, Interactions such as Parasitism, organisms categorized by Hierarchy of Ecology, Communities formed by Interactions, Evolution of Populations, interaction between organisms, Biosphere also known as zone of life, Hierarchy of Ecology begining with Biosphere, Interactions such as Predation, Interactions between Populations, Populations influences Processes, Biosphere part of Global Ecology, Ecosystems involving Communities